- HOME
- TPプレスリリース(研究)一覧
TPプレスリリース(研究)一覧
TPプレスリリース(研究)リスト
阪大発表(2013年4月30日)
理研発表(2013年4月5日)
東大/京都工繊大発表(2013年3月5日)
アフリカ睡眠病治療薬の候補化合物とターゲットタンパク質との複合体構造
千葉大発表(2013年1月14日)
東大発表(2012年10月15日)
ZucchiniはpiRNAの産生に必須なリボヌクレアーゼである
東大、東北大、阪大発表(2012年10月1日)
東大発表(2012年9月11日)
東北大発表(2012年8月3日)
東北大発表(2012年7月10日)
京大発表(2012年5月31日)
東大発表(2012年5月23日)
阪大発表(2012年5月9日)
九大発表(2012年4月20日)
阪大発表(2012年3月27日)
京大発表(2012年2月20日)
理研‐九大共同発表(2012年2月14日)
京大発表(2012年1月30日)
東大発表(2012年1月23日)
東大発表(2012年1月17日)
北大発表(2012年1月5日)
北大発表(2012年1月5日)
名大発表(2011年11月21日)
千葉大発表(2011年11月15日)
理研発表(2011年10月14日)
理研発表(2011年10月12日)
プロテインエクスプレス発表(2011年10月7日)
京大発表(2011年10月6日)
奈良先端大発表(2011年9月30日)
千葉大発表(2011年8月2日)
奈良先端大発表(2011年8月1日)
阪大発表(2011年7月15日)
「死に行く宿主細胞から放出されたDNAがアルミニウムアジュバントの効果を担う」
理研発表(2011年6月29日)
「調製困難な膜タンパク質の1 つ「ARII」の結晶構造を決定」
理研発表(2011年6月24日)
JST−京大−九大共同発表(2011年6月23日)
「花粉症・アレルギーの発症因子の立体構造を世界で初めて解明」
東京大学発表(2011年6月13日)
東京大学、京都産業大学、京都大学共同発表(2011年5月12日)
「イオンを利用して細胞の外に蛋白質を運ぶメカニズムを初めて解明」
筑波大学発表(2011年4月11日)
「再発した前立腺癌の増殖を制御する新たな分子メカニズムの発見」
大阪大学発表(2011年3月31日)
理研発表(2011年2月25日)
「膜タンパク質の性状を簡便かつ迅速に解析できる手法の開発に成功」
大阪大学発表(2011年1月26日)
「細菌べん毛タンパク質輸送装置とF型ATP合成酵素との意外な類似性」
東京大学発表(2011年1月17日)
東京大学‐理研共同発表(2010年12月2日)
大阪大学発表(2010年9月30日)
「セマフォリンとその受容体プレキシンの複合体の立体構造を解明」
理研‐東京大学共同発表(2010年9月30日)
「tRNAにわざと誤ったアミノ酸を付加して修正する巧妙な仕組みを解明」
理研‐東京大学共同発表(2010年8月23日)
理研発表(2010年8月16日)
理研‐東京大学共同発表(2010年8月13日)
「生物に必須な元素「セレン」をタンパク質に正しく取り込む仕組みを解明」
東京大学発表(2010年8月2日)
東京大学発表(2010年7月1日)
「メスマウスの交尾受け入れ性行動を促進するオスフェロモンの発見」
大阪大学発表(2010年5月28日)
「リンパ球移動のナビゲーション機構の発見−最新のイメージング技術を用いた可視化によって免疫難病治療薬・がん治療薬開発のための新しい作用点が見つかる」
奈良先端科学技術大学院大学発表(2010年5月11日)
「最強の病原菌防御メカニズムを担うタンパク質の機能を世界で初めて発見」
大阪大学発表(2010年4月26日)
JST、京都大学共同発表(2010年4月23日)
「細胞膜たんぱく質が物質を細胞内へ運ぶ仕組みを分子レベルで解明」
兵庫県立大学発表(2010年4月13日)
「生きるためのエネルギーを取り出すチトクロム酸化酵素(呼吸酵素)の仕組みの解明」
大阪大学発表(2010年4月4日)
東京大学発表(2010年3月31日)
「アディポネクチンが筋肉内で運動と同様の効果をもたらす可能性を発見−アディポネクチンの1 型受容体の活性化薬が、メタボリックシンドロームや糖尿病の治療薬となることが期待」
奈良先端大発表(2010年3月12日)
「病原菌に対抗する植物の免疫受容体形成の仕組みを世界で初めて解明−食糧増産やバイオ燃料の開発に役立つ病気に強い植物の育成に期待」
JST‐東京都医学研究機構‐東北大学共同発表 (2010年2月22日)
「細胞内にたんぱく質が異常蓄積することで酸化ストレスからの防御システムが活性化される仕組みを解明−がん細胞が獲得した生存戦略の解明にも迫る成果」
東北大発表 (2010年1月19日)
「生体の酸化ストレスセンサーの形を解明−生体防御機構の理解から生活習慣病の予防と治療へ」
分子科学研究所発表 (2010年1月18日)
理化学研究所発表 (2009年11月27日)
「世界初・タンパク質の微小結晶を照らす夢の光が誕生−タンパク質結晶構造解析専用ビームラインで世界初の1マイクロメートルのビームを実現」
東京大学発表 (2009年10月23日)
「植物が乾燥ストレスホルモン「アブシジン酸」に反応する仕組みを解明−分子構造に基づく合理的なストレス耐性付与技術の開発に期待」
東京大学発表 (2009年10月22日)
「tRNAリシジン合成酵素が正確な翻訳を行う機構の構造基盤」
奈良先端大発表 (2009年9月25日)
「日本や中国、韓国などアジアの稲作環境ではたらくイネ第二の花咲かホルモンを世界で初めて発見−イネは栽培環境に合わせて、花咲かホルモン使い分けの仕組みを持っていた」
理化学研究所発表 (2009年9月16日)
「無細胞タンパク質合成系を活用した膜タンパク質合成方法の開発に成功−合成が難しい膜タンパク質を、正しい形と機能を保持した活性体として大量合成」
理化学研究所‐東京大学共同発表 (2009年9月14日)
「遺伝情報を正しく読み解くための新規な制御機構を解明−転移RNAの正しい立体構造を保障する酵素が存在」
(財)東京都医学研究機構発表 (2009年5月15日)
「細胞内の“たんぱく質分解装置”が形成される仕組みを解明−新たなたんぱく質を標的とした抗がん剤開発につながる発見」
(財)東京都医学研究機構発表 (2009年5月1日)
「細胞内で「ユビキチン」の量がコントロールされる仕組みを解明−神経変性疾患やがんに関連するたんぱく質の制御メカニズムの発見」
JST・九大発表 (2009年3月27日)
「白血球の一種「好中球」が感染源に向けて動く際の基本原理を解明−炎症性疾患の治療応用に期待」
高エネ研発表 (2009年3月20日)
「らせんタンパクに目印タンパクが結合するしくみを初めて解明 - NEMOタンパク質とポリユビキチン鎖の構造解析に成功」
東京大学発表 (2009年3月13日)
理研発表 (2009年3月11日)
「タンパク質の立体構造の解明を加速する新規技術の開発に成功- 大腸菌でヨード原子を含む人工アミノ酸をタンパク質に組み込むシステムを開発」
奈良先端大発表 (2009年2月24日)
「世界初!イネ品種の収穫時期を調節するメカニズムを解明〜花咲かホルモンの量が関係 品質向上、増産に期待〜イネの進化の解明に手がかり」
東大発表 (2009年2月23日)
「大腸菌全タンパク質の凝集解析によってタンパク質の知られざる性質を解明」
筑波大発表 (2009年2月9日)
「乳がんの増殖と転移を抑制する鍵タンパク質を発見 −乳がんをはじめとするがん転移抑制への新規治療法に道」
JST, 東大発表 (2009年1月1日)
「ピロリジルtRNA合成における翻訳の直交性の分子構造基盤」
名大、京大、理研共同発表 (2008年11月27日)
「ジベレリン受容体の構造が明らかに - 植物の自在な生長調節を可能にする「第2の緑の革命」の起爆剤」
東大発表 (2008年10月16日)
理研−東大共同発表 (2008年8月19日)
「タンパク質に人工アミノ酸を組み込む融合酵素の開発に初めて成功
アミノ酸を正しく識別する「校正」機能を持つチロシルtRNA合成酵素を開発 -」
横浜市立大発表(2008年7月22日)
「かゆみ抑制物質:横浜市立大の研究グループが発見 アトピー治療薬に期待」
JST−理研−京大共同発表 (2008年6月17日)
京大発表 (2008年6月13日)
「お好みの蛍光色素で薬物受容体を瞬時に標識:創薬研究への応用」
タンパク3000プロジェクト(2002−2006)に関する終了後(2007年度以降)のプレスリリースはこちらをご覧ください。
ターゲットタンパク研究プログラム発プレスリリース
−大腸菌を用いた組換えタンパク質の発現は生命科学研究において頻繁に利用されているが、ヒトのタンパク質などの発現では封入体を形成し目的のタンパク質を得るのが困難な場合が多く見られる。大阪大学の高木淳一の研究グループはアミロイド前駆体タンパク質が細胞外領域にもつ超酸性領域を新規の発現タグ(FATTタグ)として用いることで、これまで大腸菌を用いた発現では困難であったタンパク質の可溶性を劇的に改善できることを発見した。さらに、FATTタグを用いることで目的タンパク質の精製が安価な陰イオン交換樹脂を用いて1段階で純度の高い目的物が容易に得られることや、分子内ジスルフィド結合をもつ細胞外タンパク質を活性のある形にリフォールドすることを促進させる効果があることを明らかにした。この開発により有用なタンパク質をより簡便に安価に得る事が可能となり、生命科学分野のさらなる発展が期待できる。
| 生産 D1 新規タグ技術を中心とした膜蛋白質・細胞外蛋白質の高品質生産と精製システムの開発(代表研究者:高木 淳一) | |
| 阪大発表(2013年4月30日)どんな蛋白質でも可溶性発現させる融合タグを開発 -アミロイド前駆体由来の”超酸性領域”が蛋白質の挙動を改善- | |
| Protein Science (2013) March 23 A multipurpose fusion tag derived from an unstructured and hyperacidic region of the amyloid precursor protein. Sangawa T, Tabata S, Suzuki K, Saheki Y, Tanaka K, Takagi J. |
−セレン(Se)は、微量成分として生物に不可欠な元素で、の欠乏が、がんや高血圧症を引き起こす。生体内では主にセレノシステイン(Sec)として存在し、一部のタンパク質に取り込まれて機能している。理研の横山茂之の研究グループは、バクテリアにおけるSecを合成する酵素SelAとtRNASecの複合体の結晶構造解析に成功し、Secの合成メカニズムを解明した。解析の結果SelAは二量体が5つ、星形に集まった全体構造を持ち、十量体の状態でのみ機能することが明らかになった。この成果は以前に同グループが解明したヒト型のセレノシステイン合成のメカニズムの結果と合わせて欠乏を原因とする疾患の研究などに役立つと期待される。
| 生産 C1 タンパク質生産技術開発に基づく「タンパク質発現ライブラリー基盤」の構築(代表研究者:横山 茂之) | |
| 理研発表(2013年4月5日)21番目のアミノ酸「セレノシステイン(Sec)」の合成メカニズムを解明 | |
| Science (2013) April 5 Decameric SelA?tRNA(Sec) ring structure reveals mechanism of bacterial selenocysteine formation. Itoh Y, Brocker MJ, Sekine S, Hammond G, Suetsugu S, Soll D, Yokoyama S. PDB ID: 3W1H,3W1I,3W1J,3W1K |
−アフリカ睡眠病は、ツェツェバエが媒介する寄生性原虫アフリカトリパノソーマの感染によって起こり、年間約3万人もの人々が死亡していると報告されている。アフリカトリパノソーマがヒトなどの哺乳類血液内で生息している時、その生存に必要なエネルギーを産み出すためにシアン耐性酸化酵素(TrypanosomeAlternativeOxidase、TAO)が重要な役割を担っている。TAOは哺乳類にないタンパク質なので格好の薬剤ターゲットであり、既に糸状菌から発見された抗生物質アスコフラノン(AF)がTAOを強く阻害することが見出されている。AFをリード化合物にしてドラッグデザインすればもっと優れた睡眠病治療薬に導くことができるはずであるが、ドラッグデザインに不可欠なTAOの立体構造が全く不明であった。東大/北潔と京都工繊大/原田繁春のグループは、TAOやTAOにAF誘導体が結合した構造をX線解析で決定し、両者の間に働いている相互作用を明らかにした。TAOは、逆平行に並んだ6本の長いヘリックスからできており、そのうちの4本が束ねられてできた構造の中に酵素反応の中心的役割を担う2核鉄が独特の配位様式で結合していた。さらに、AF複合体構造から、AFのTAO酵素阻害機構を詳細に明らかにした。
| 医薬 A5 核酸およびレドックス調節パスウェイを標的とする抗トリパノソーマ薬の開発(代表研究者:北 潔) | |
| アフリカ睡眠病治療薬の候補化合物と標的タンパク質との複合体構造の 解明 | |
| PNAS (2013) March 4 Structure of the trypanosome cyanide-insensitive alternative oxidase Tomoo Shiba, Yasutoshi Kido, Kimitoshi Sakamoto, Daniel Ken, Inaoka, Chiaki Tsuge, Ryoko Tatsumi, Gen Takahashi, Emmanuel, Oluwadare Balogun, Takeshi Nara, Takashi Aoki, Teruki Honma, Akiko Tanaka, Masayuki Inoue, Shigeru Matsuoka, Hiroyuki Saimoto, Anthony L. Moore, Shigeharu Harada, and Kiyoshi Kita PDB ID: 3VV9, 3VVA and 3W54 |
−液胞 (vacuole) 型 ATPase (V型ATPase) は、細菌からヒトまで多くの生体膜中に存在し、ATPのエネルギーを使って水素イオンを運ぶことで膜内外のpHを調整している。V型ATPaseは骨の形成に関わるa href破骨細胞やがん細胞の細胞膜にも存在しており、骨粗鬆症やがん細胞の増殖・転移に関与している。そのため、V型ATPaseの分子メカニズムを知ることは、これら疾病の理解に繋がり、V型ATPaseの阻害剤は治療薬として期待されている。分子モーターであるV型ATPaseは、親水性のV1部分と膜内在性のV0部分から構成されている。触媒頭部(A3B3複合体)でATPが加水分解され、そのエネルギーを使って軸部分(DF複合体)が回転し、これに伴ってV0部分で水素イオンが輸送されると考えられているが、詳しい仕組みは未解明であった。村田武士らのグループは、既にヒトと腸球菌のV型ATPaseの回転軸(DF複合体)の詳細構造を解析し、V型ATPaseの動作原理はヒトとa href腸球菌で酷似していることを明らかにしていた。今回グループは、ヌクレオチドフリーとヌクレオチドの結合したA3B3複合体2種の非対称な構造を解析し、それらの構造比較から、なぜ分子モーターがATPのエネルギーを使って一方向に回転するかの仕組みを明らかにした。さらに、ヌクレオチドフリーとヌクレオチドの結合したV1ATPase(A3B3DF複合体)の構造も明らかにし、DF複合体はA3B3複合体と結合して構造を変化させて、ATPの分解場所を決定していることを示唆する結果を得た。
| 生命 B4 創薬に繋がるV-ATPaseの構造、機能の解明(代表研究者:岩田想) | |
| 千葉大-JST -理研-京大プレスリリース(2013年1月14日) 骨粗鬆症やがん転移に関与する分子モーターの回転の仕組みを解明 | |
| Nature (2013) January 13 Rotation mechanism of Enterococcus hirae V1-ATPase based on asymmetric crystal structures Satoshi Arai, Shinya Saijo, Kano Suzuki, Kenji Mizutani, Yoshimi Kakinuma, Yoshiko Ishizuka-Katsura, Noboru Ohsawa, Takaho Terada, Mikako Shirouzu, Shigeyuki Yokoyama, So Iwata, Ichiro Yamato & Takeshi Murata PDB ID: 3VR2, 3VR3, 3VR4, 3VR5, and 3VR6 |
−piRNAはPIWIサブファミリータンパク質と結合し生殖細胞のゲノムをトランスポゾンによる損傷から保護する役割を担っている.約30塩基長の成熟型piRNAは,特定のゲノム領域から転写される長い一本鎖RNAがなんらかのリボヌクレアーゼにより切断されることによって産生されると考えられていた.しかし,piRNAの産生にかかわるリボヌクレアーゼの正体は長いあいだ不明であった.東大の濡木理、慶応大の塩見春彦らは,ミトコンドリア外膜に局在する膜貫通タンパク質ZucchiniがpiRNAの産生に必須なリボヌクレアーゼであることを明らかにした.X線結晶構造解析により,Zucchiniは一本鎖RNAが結合するのに適した形状の酵素活性部位をもつことが明らかになった.生化学的な解析により,Zucchiniは一本鎖RNAを切断する酵素活性をもつことが明らかになった.さらに,細胞生物学的な解析により,Zucchiniのもつリボヌクレアーゼ活性はpiRNAの産生とトランスポゾンの抑制に必須であることが確かめられた.以上の結果から,Zucchiniは動物の生殖細胞においてpiRNAの産生にかかわるエンドリボヌクレアーゼであることが示された.
| 生命 B5 非翻訳RNAによる高次細胞機能発現機構の解明(代表研究者:濡木理) | |
| 東大発表(2012年10月15日) ゲノムを変異から守る小さなRNAが作られる仕組みを解明 | |
| 西増弘志・石津大嗣・塩見美喜子・濡木 理 ZucchiniはpiRNAの産生に必須なリボヌクレアーゼである |
|
| Nature (2012) October 14 Structure and function of Zucchini endoribonuclease in piRNA biogenesis Hiroshi Nishimasu, Hirotsugu Ishizu, Kuniaki Saito, Satoshi Fukuhara, Miharu K. Kamatani, Luc Bonnefond, Naoki Matsumoto, Tomohiro Nishizawa, Keita Nakanaga, Junken Aoki, Ryuichiro Ishitani, Haruhiko Siomi, Mikiko C. Siomi & Osamu Nureki PDB ID: 4GEL, 4GEM, and 4GEN | |
東大/濡木先生、東北大/青木先生、阪大/高木先生のグループの成果
−骨はカルシウムイオンと無機リン酸が結合したハイドロキシアパタイトからできており、骨の形成はカルシウムイオン、無機リン酸、ピロリン酸の体内濃度のバランスによってコントロールされている。カルシウムイオンと無機リン酸は骨形成を促進する一方で、ピロリン酸は骨形成を抑制する。Enpp1タンパク質はヌクレオチド 三リン酸を加水分解しピロリン酸を産生することで過剰な骨形成を抑える役割をもち、Enpp1の遺伝子変異は重篤な骨疾患に繋がることが知られている。さらに、Enpp1はインスリン受容体と結合しインスリンシグナル経路を抑制する機能をもち、Enpp1の遺伝子多型は肥満や2型糖尿病と関連していることが報告されている。しかし、Enpp1がどのような分子機構によって2つの異なる生理機能を発揮しているのかは不明であった。東大の濡木理、東北大の青木淳賢、阪大の高木淳一らは、Enpp1の生化学的解析とX線結晶構造解析を行い、Enpp1が細胞外に豊富に存在するアデノシン三リン酸(ATP)を加水分解し、ピロリン酸を産生する分子機構を明らかにした。さらに、Enpp1の触媒ドメインとヌクレアーゼ様ドメインが骨形成に関与し、酵素活性部位とは離れたソマトメジンB様ドメインがインスリンシグナルに関与していることを示唆する結果を得た。本研究の成果は、Enpp1が関与する骨疾患や糖尿病をターゲットとした創薬の基盤となることが期待される。
| がんや様々な疾病に関与するNPPファミリータンパク質の機能構造解析から創薬まで(代表研究者:青木淳賢) | |
| 東大発表(2012年10月1日) 骨疾患や糖尿病発症に関わるタンパク質の構造と機能を解明 | |
| PNAS (2012) October 1 Crystal structure of Enpp1, an extracellular glycoprotein involved in bone mineralization and insulin signaling Kazuki Kato, Hiroshi Nishimasu, Shinichi Okudaira, Emiko Mihara, Ryuichiro Ishitani, Junichi Takagi, Junken Aoki, and Osamu Nureki PDB ID: 4GTW (AMP complex), 4GTX (TMP complex), 4GTY (GMP complex), and 4GTZ (CMP complex) |
— モデル植物 シロイヌナズナの転写活性化因子DREB2Aは、乾燥や高温といった環境ストレスに応答し、多数のストレス耐性遺伝子を活性化することで、耐性獲得メカニズムの中心的な役割を果たしている。東大の篠崎和子らの研究グループは、DREB2A 遺伝子の働きを制御している プロモーター領域のDNAを解析して、DREB2AプロモーターのS領域と名付けた領域が、ストレスのない条件でDREB2Aの働きを抑制することを見出した。さらに、S領域には転写抑制因子GRF7が結合して、DREB2Aの発現を抑制していることを明らかにした。一方、GRF7を作らない変異体(grf7-1)は、ストレスがない条件でもDREB2A遺伝子が活性化していた。さらに、遺伝子発現の変化を網羅的に調べた結果、DREB2A 以外にも多くのストレス耐性遺伝子が、ストレスがない条件でも働き、grf7-1 変異体は乾燥や高塩濃度のストレスに対する耐性が向上していた。その一方で、grf7-1 変異体は、通常の条件で生育させたときに、野生型の植物に比べて植物体のサイズが小さくなっていた。以上の結果から、植物は生育に適した条件下で最大限に生長するために、転写因子GRF7 によって、生育の妨げとなる環境ストレス応答を積極的に抑制するという仕組みを持っていると考えられる。
| 食品・環境 A3 乾燥・高温ストレス耐性作物の開発に役立つ転写制御タンパク質の構造・機能解析(代表研究者:田之倉優) | |
| 東大発表(2012年9月11日) 植物のストレス応答を抑えて生育を促進するタンパク質を発見 | |
| Plant Cell. (2012) August Arabidopsis GROWTH-REGULATING FACTOR7 Functions as a Transcriptional Repressor of Abscisic Acid-and Osmotic Stress-Responsive Genes, Including DREB2A June-Sik Kim, Junya Mizoi, Satoshi Kidokoro, Kyonoshin Maruyama, Jun Nakajima, Kazuo Nakashima, Nobutaka Mitsuda, Yuko Takiguchi, Masaru Ohme-Takagi, Youichi Kondou, Takeshi Yoshizumi, Minami Matsui, Kazuo Shinozaki, and Kazuko Yamaguchi-Shinozaki |
− Keap1-Nrf2制御システムは、生体のストレス応答機構の中心的役割を果たしている。転写因子Nrf2は様々な生体防御系遺伝子群の発現を活性化して、細胞のストレス応答能を増強する。一方、ストレス応答を担うセンサータンパク質Keap1はプロテアソーム系によるNrf2分解を促進し、Nrf2の機能を抑制している。細胞に活性酸素種や毒物などのストレスが加わると、Nrf2の分解が停止し、これによりNrf2が機能できるようになり、細胞のストレスに対する抵抗性が高まる。このようにNrf2の機能がタンパク質分解機構と連関して制御されていることが知られていた。それに対して、Keap1機能の制御に何らかのタンパク質分解メカニズムが関与しているのかどうかは不明であった。東北大学の山本雅之らの研究グループは、オートファジー全体が障害されているAtg7遺伝子の欠失マウスや選択的オートファジーに必要なp62タンパク質を欠失したマウスを解析することにより、Keap1がオートファジーにより選択的に分解されることを明らかにした。この成果は、Keap1と転写因子Nrf2が、それぞれ異なる経路により分解されていることを示すものであり、多様なタンパク質分解経路により生体のストレス応答が精巧に制御されていることが実証された。
| 生命B1 発癌性物質や酸化ストレスに応答する生体防御系センサーの構造基盤(代表研究者:山本雅之) | |
| 東北大発表(2012年8月3日) 酸化ストレス・センサータンパク質の分解機構を解明 | |
| Proc Natl Acad Sci USA. (2012) August 7 Keap1 degradation by autophagy for the maintenance of redox homeostasis Keiko Taguchi, Nanako Fujikawa, Masaaki Komatsu, Tetsuro Ishii, Michiaki Unno, Takaaki Akaike, Hozumi Motohashi, and Masayuki Yamamoto |
−がん細胞は大量の栄養分を消費し、高レベルの同化作用を維持する。最近、がん遺伝子の活性化、もしくは、がん抑制遺伝子の欠落がもたらす特異な代謝経路が次々と報告されている。酸化ストレス応答や異物代謝などの生体防御機構で中心的な役割を果たしている転写因子Nrf2が、がん細胞の増殖亢進や悪性化に関わっていることが示されていたが、そのがん細胞での働きは十分には解明されていなかった。山本雅之、本橋ほづみらは、Nrf2が肺がん細胞において活性化する遺伝子を網羅的に調べ、Nrf2がグルコースを核酸合成へ、グルタミンをグルタチオン合成へと向かわせることで、細胞増殖に有利な代謝を実現していることを見出した。特に、PI3K-Aktシグナル伝達系が活性化すると、Nrf2の核内集積が増強され、酸化ストレス応答・解毒代謝機能の強化に加え、代謝の流れを改変する作用を強く発揮することも明らかにした。酸化ストレス応答を担うはずのNrf2が、細胞の増殖刺激存在下において、代謝経路の改変をもたらして増殖を促進するという、がん細胞の悪性化メカニズムの新しい局面が明らかになった。さらに、Nrf2の機能亢進と増殖シグナルとの間に存在する正のフィードバックの発見は、Nrf2を高発現するがんに対する、より効果的な治療戦略の開発に道を拓くものである。
| 生命B1 発癌性物質や酸化ストレスに応答する生体防御系センサーの構造基盤(代表研究者:山本雅之) | |
| 東北大発表(2012年7月10日) がん細胞の悪性化をもたらす代謝制御メカニズムを発見 | |
| Cancer Cell (2012) 22, 66-79, July 10 Nrf2 Redirects Glucose and Glutamine into Anabolic Pathways in Metabolic Reprogramming. Yoichiro Mitsuishi, Keiko Taguchi, Yukie Kawatani, Tatsuhiro Shibata, Toshihiro Nukiwa, Hiroyuki Aburatani, Masayuki Yamamoto, Hozumi Motohashi |
−我々の身体を構成する細胞は、分裂して常に増殖することによって、個体の形成過程や適切な生命活動の維持の基盤とする。細胞質分裂の際に、分離しつつある2つの娘細胞間に形成される橋状構造の内部には、微小管の束が存在する。レールのような役割を果たす微小管の束に沿って、細胞質分裂に必要なタンパク質を含む輸送小胞がモータータンパク質によって運ばれ、微小管の束の中央部分(フレミングボディー)に集積する。フレミングボディーには、モータータンパク質の一種のであるMKLP1が待ち受けている。京大の中山教授らの共同研究グループは、これまで研究してきた低分子量Gタンパク質 ARF6が、MKLP1と結合することによってフレミングボディーに局在することを発見した。そしてX線結晶構造解析によって、ARF6-MKLP1複合体の立体構造を決定した。 解明した構造から、このARF6-MKLP1複合体が橋状構造内を走る微小管の束とくびれ部分の細胞膜の間を架橋するとともに、様々なタンパク質や輸送小胞の局所的な集積のための足場として機能することを見出した。さらに、RNA干渉法によって、ARF6やMKLP1が細胞内で発現しないようにすると、2個以上(多い場合には4個や8個)の核を有する細胞の割合が増えることから、このARF6-MKLP1複合体の機能が、正しい細胞質分裂の進行にとって不可欠であることを実証した。
| 生命A6 小胞輸送を制御するタンパク質複合体の構造機能解析(代表研究者:若槻 壮市) | |
| 京大発表(2012年5月31日) 正常な細胞分裂に不可欠なタンパク質の機能と構造を解明 | |
| EMBO J. (2012) 31, 2590-2603 Structural basis for Arf6-MKLP1 complex formation on the Flemming body responsible for cytokinesis. Makyio H, Ohgi M, Takei T, Takahashi S, Takatsu H, Katoh Y, Hanai A, Ueda T, Kanaho Y, Xie Y, Shin HW, Kamikubo H, Kataoka M, Kawasaki M, Kato R, Wakatsuki S, Nakayama K. PDB ID: 3VHX |
−東京大学上田卓也らの研究グループは既に、大腸菌の全タンパク質(約4,000種類)のうち約800種類が凝集を形成しやすいことを明らかにした。これらのタンパク質は細胞内ではシャペロンの助けを得ることで固有の立体構造を取ると考えられているが、実際にどのタンパク質がどのシャペロンの助けを必要とするかは明らかでなかった。そこで研究グループは、大腸菌で働くシャペロニン(GroEL)など主要な3種のシャペロンについて、約800個の凝集性タンパク質の凝集形成を解消する効果がどの程度あるかを網羅的に調べ、細胞内でのフォールディングを再現することを試みた。反応液にシャペロンタンパク質を一切含まない試験管内タンパク質合成手法であるPUREシステムを用い、シャペロンを別々に作用させ、凝集形成がどの程度減少するかを調べた結果、シャペロニンかDnaK(Hsp70)シャペロンがあると全体の約7割のタンパク質が水に溶けやすくなることがわかった。さらに、どのシャペロンを加えても水に溶けやすくならなかったタンパク質に対して、複数のシャペロンを加えたところ、ほとんどのタンパク質が可溶性となった。この結果はこれらのシャペロンが協同してタンパク質の凝集抑制効果を発揮していることを反映しており、細胞内でのフォールディングを試験管内で再現したと言える。この実験で得られたデータセット(約800個×3種のシャペロンの効果)は、パブリックデータベースeSOLとして一般に公開されており、シャペロンの作用機構の詳細な解析や、タンパク質一般に広く通用する凝集になりやすいタンパク質の可溶化手法の確立に向けた研究に役立つことが期待される。
| 生産 C1タンパク質生産技術開発に基づく「タンパク質発現ライブラリー基盤」の構築(代表研究者:横山 茂之) | |
| 東大発表(2012年5月23日)) 細胞内のタンパク質のフォールディング(立体構造形成)を再現することに成功 |
|
| Proc Natl Acad Sci USA,2012 May 21 Global analysis of chaperone effects using a reconstituted cell-free translation system. Niwa T, Kanamori T, Ueda T, Taguchi H. |
−我々の体は細菌を退治する際に、武器として活性酸素を作る。この時に、細胞内の水素イオン(H+)を細胞外へ輸送することにより細胞内外の電荷のバランスを調節して活性酸素産生を維持し、同時に活性酸素の原料となるH+を供給するのが、細胞膜に開いたH+の通り道である電位依存性H+チャネルである。これまで、この電位依存性H+チャネルは2量体となり機能する事は知られていたが、「どのように2量体化するのか?」「なぜ2量体になるのか?」といったことは不明であった。大阪大学の岡村康司、中川敦史らの研究チームは、電位依存性H+チャネルが2量体に会合する領域を同定し、その原子構造を解析した。決定された構造2量体コイルドコイル構造を呈しており、併せて行ったタンパク質の温度特性の解析と電気生理学的機能解析から、このコイルドコイル領域の熱安定性がチャネル機能の温度特性を決めるものであることを明らかにした。また、この細胞内コイルドコイル領域を介して2つの>H+チャネルが互いに抑制をかけて機能している事も明らかにした。細胞内コイルドコイルが膜貫通ドメインから一連のへリックスを形成し2量体間の機能の橋渡しをしているというモデルは、イオンチャネル会合が機能修飾しているという新しい機構である。今回の電位依存性H+チャネルの構造と機能の解析は、将来の神経系や免疫関連疾患の治療薬開発に発展する期待が持てる。
| 生命 A5新規膜電位センサー蛋白群の構造と機能の解明(代表研究者:岡村 康司) | |
| 阪大発表(2012年5月9日)) 電位依存性H+チャネルのコイルドコイルは協調的ゲーティングと温度感受性を調節する | |
| Nature Communications, 2012 May 8 The cytoplasmic coiled-coil mediates cooperative gating temperature sensitivity in the voltage-gated H+ channel Hv1 Yuichiro Fujiwara, Tatsuki Kurokawa, Kohei Takeshita, Megumi Kobayashi, Yoshifumi Okochi, Atsushi Nakagawa, Yasushi Okamura PDB ID: 3VMX |
−免疫システムは、感染や病変から身を守るための防御機構として機能する反面、正常な細胞や組織に対して過剰に反応することにより、自己免疫疾患やなどを引き起こすことが知られている。リンパ球といった白血球が標的臓器に集まって、活性化されることで引き起こされる病態である。免疫細胞に特異的に発現し、免疫応答を制御する鍵となるタンパク質DOCK2は、Racタンパク質を活性化させ、アクチンの重合を誘導し、白血球の運動や活性化を制御する。そのため、DOCK2はこれら免疫難病をコントロールするためのターゲットタンパク質である。DOCK2はDHR-2ドメインを持ち、このドメインを介して、Racに結合しているGDP(グアノシン二リン酸)をGTPに変換することで、Racを活性化する。そこで九州大学福井宣規らの研究グループは、創薬オープンイノベーションセンター(長野哲雄センター長)が保有する化合物ライブラリーの中から、DOCK2のDHR-2ドメインとRacの相互作用を阻害するものを探索した。リンパ球の運動を抑制すること、細胞に対して毒性を示さないことを指標にスクリーニングを続けた結果、最終的に有望な化合物CPYPPを同定した。リンパ球にCPYPPを作用させると、ケモカインや抗原の刺激によって誘導されるRacの活性化がブロックされ、その結果リンパ球の運動や増殖が顕著に抑制されることを実証した。今後CPYPPの構造をベースに最適化を進めることで、より効果的かつ安全にDOCK2の機能を抑制する化合物が創出でき、免疫難病に対する新しい治療薬や予防薬の開発につながることが期待できる。
| 医薬A2タンパク質構造に立脚したDOCK2シグナル伝達機構の解明と創薬研究への応用(代表研究者:福井 宣規) | |
| 九大‐JST共同発表(2012年4月20日)) 白血球の炎症反応をブロックできる化合物を発見 | |
| Chemistry and Biology Blockade of Inflammatory Responses by a Small-Molecule Inhibitor of the Rac Activator DOCK2 Akihiko Nishikimi, Takehito Uruno, Xuefeng Duan, Qinhong Cao, Yuji Okamura, Takashi Saitoh, Nae Saito, Shunsuke Sakaoka, Yao Du, Atsushi Suenaga, Mutsuko Kukimoto-Niino, Kei Miyano, Kazuhito Gotoh, Takayoshi Okabe, Fumiyuki Sanematsu, Yoshihiko Tanaka, Hideki Sumimoto, Teruki Honma, Shigeyuki Yokoyama, Tetsuo Nagano, Daisuke Kohda, Motomu Kanai, Yoshinori Fukui |
−高等生物の細胞接着において主要な役割を果たすインテグリンは、αとβサブユニットのヘテロ二量体であり、ヒトでは24種類知られている。そのなかでもα5 β1インテグリンは、Arg-Gly-Asp(RGD)配列を認識するフィブロネクチン 受容体として最初に同定され、ほ乳類の発生に必須であるにもかかわらず、これまでその原子分解能の構造情報は得られていなかった。多くの糖鎖を含み、ドメイン間の可動性の高さのためにこれまで結晶化が困難であったα5β1インテグリンについて、高木淳一らはCHOlec細胞を用いた発現とアロステリック阻害抗体SG/19との複合体化を通して、そのリガンド結合領域の構造決定に成功した。決定された構造から、SG/19がβ1サブユニットの可動性の高い2つのドメインの間の角度をほぼ直角に固定することでインテグリンの活性を阻害しているという阻害メカニズムが明らかになった。しかもこの「阻害された」状態のインテグリンの結晶に、結合リガンドのミメティックであるRGDペプチド溶液をソーキングすると、驚くべきことに複合体が形成し、その構造解析にも成功した。リガンド結合前と後の2つの構造を比べることにより、なぜインテグリンが二価金属イオン依存的な細胞接着を仲立ちするのか、なぜCa2+は高濃度において細胞接着にむしろ阻害的に働くのか、などの理由が明らかになった。ほ乳類細胞における最も基本的な接着装置の原子構造の解明によって、発生、増殖、分化、における接着シグナルの分子論的理解がさらに進むことが期待される。
| 生産 D1新規タグ技術を中心とした膜蛋白質・細胞外蛋白質の高品質生産と精製システムの開発(代表研究者:高木 淳一) | |
| 阪大発表(2012年3月27日) フィブロネクチン受容体α5β1インテグリンの結晶構造 | |
| J. Cell Biol.2012 March 26 Crystal structure of α5β1 integrin ectodomain: Atomic details of the fibronectin receptor Masamichi Nagae, Suyong Re, Emiko Mihara, Terukazu Nogi, Yuji Sugita, and Junichi Takagi PDB ID: 3VI3, 3VI4 |
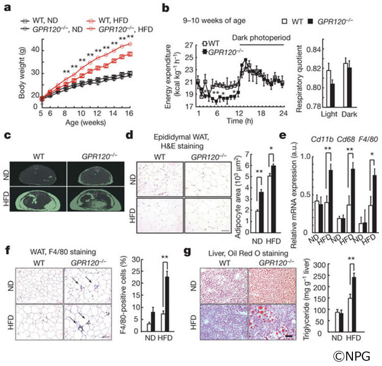
−現在、肥満および肥満に随伴する様々な代謝異常(脂肪肝、糖尿病など)が世界的に大きな健康上の問題となっている。この世界的な肥満大流行は、特に先進国の食生活がカロリー過剰摂取となりがちな高脂肪食であることに起因している。この食事性肥満に関連する原因遺伝子は見つかっていなかった。辻本豪三らは、既に新規の脂肪酸のセンサー分子であるGPR120受容体を発見していた。今回、この分子を欠損するマウスモデルを作出し、GPR120受容体の生理機能を解析するとともに、フランスを中心とする欧州のチームと共同で、この脂肪酸センサー分子の肥満患者に於けるゲノム解析研究を行い、脂肪センサーGPR120が食事性肥満の原因遺伝子であることを見出した。具体的には、GPR120遺伝子欠損マウスは高脂肪食負荷により肥満、糖尿病、脂肪肝の代謝異常を発症し、その種々の代謝異常は、GPR120遺伝子を欠損した脂肪組織ではその分化が遅延し、さらに脂肪酸合成の低下をきたすことによることを明らかにした。また、ヒトのGPR120のアミノ酸配列に1箇所変異が入った変異受容体では、センサー機能に異常が起こることを見出した。欧州の約2万人の肥満患者の遺伝子解析より、この変異を有すると、食事性肥満を発症する可能性が高いことを明らかにした。以上の研究は、食事性脂肪のセンサーであるGPR120が、食事性の肥満に強く関与することを示しており、肥満や糖尿病に代表される代謝疾患に対して、GPR120を標的とした予防・治療薬への応用の可能性が期待される。
| 生産 C1化合物ライブラリーの基盤構築とタンパク質制御技術の開発(代表研究者:長野 哲雄) | |
| 京大発表(2012年2月20日) 脂肪センサーGPR120が食事性肥満の原因遺伝子であることの発見 脂質センサーGPR120の機能不全はマウスとヒトの両方で肥満をひき起こす |
|
| Nature.2012 February 19 Dysfunction of lipid sensor GPR120 leads to obesity in both mouse and human Atsuhiko Ichimura, Akira Hirasawa, Odile Poulain-Godefroy, Amelie Bonnefond, Takafumi Hara, Loic Yengo, Ikuo Kimura, Audrey Leloire, Ning Liu, Keiko Iida, Helene Choquet, Philippe Besnard, Cecile Lecoeur, Sidonie Vivequin, Kumiko Ayukawa, Masato Takeuchi, Kentaro Ozawa, Maithe Tauber, Claudio Maffeis, Anita Morandi,Raffaella Buzzetti, Paul Elliott, Anneli Pouta, Marjo-Riitta Jarvelin, Antje Korner, Wieland Kiess, Marie Pigeyre, Roberto Caiazzo, Wim Van Hul, Luc Van Gaal, Fritz Horber,Beverley Balkau, Claire Levy-Marchal, Konstantinos Rouskas, Anastasia Kouvatsi, Johannes Hebebrand, Anke Hinney, Andre Scherag, Francois Pattou, David Meyre,Taka-aki Koshimizu, Isabelle Wolowczuk, Gozoh Tsujimoto, Philippe Froguel |
−免疫システムは、感染や病変から身を守るために必須の防御機構であるが、正常な細胞や組織に対してまで過剰に反応すると、自己免疫疾患や移植片拒絶などを引き起こしてしまう。2001年に九大福井宣規らは、免疫系細胞に特異的に発現して免疫応答を制御する鍵となるDOCK2(dedicator of cytokinesis 2)が免疫系細胞に特異的に発現し、これらの免疫応答を制御する鍵となるタンパク質であることを明らかにした。DOCK2は、Racタンパク質を活性化させ、アクチンの重合を誘導し、免疫系細胞の運動や活性化を制御する。DOCK2は、実際の細胞内でELMO1と結合し複合体として働くが、ELMO1がDOCK2の機能にどのように寄与しているかなど、その詳細な分子メカニズムについてはこれまで全く不明であった。理研横山茂之らと九大福井宣規らの共同研究グループは、巨大タンパク質であるDOCK2(1830個のアミノ酸で構成)とELMO1(727個のアミノ酸で構成)が相互作用する領域を探索し、独自に開発した無細胞タンパク質合成系を用いて迅速なスクリーニングを行い、DOCK2のN末端とELMO1のC末端 とが結合することで安定な複合体を形成することを見いだした。その領域を用いてX線結晶構造解析に適した試料を調製、結晶化し、複合体の立体構造を2.1 Aの分解能で決定することに成功した。この2つのタンパク質は密接に結合することで互いの自己抑制を解除しあい、それぞれの本来の機能を発揮できる状態へ移行させていることを明らかにした。この成果は、自己免疫疾患や移植片拒絶など難治性免疫疾患に対応した新しいアプローチによる治療薬、予防薬の開発につながることが期待される。
| 生産 C1タンパク質生産技術開発に基づく「タンパク質発現ライブラリー基盤」の構築(代表研究者:横山 茂之)
医薬 A2タンパク質構造に立脚したDOCK2シグナル伝達機構の解明と創薬研究への応用(代表研究者:福井 宣規) TP Atlas |
|
| 理研‐九大共同発表(2012年2月14日) 免疫系細胞が刺激に応答し動く仕組みを原子レベルで解明 |
|
| PNAS. 2012 February 13 Structural basis for mutual relief of the Rac guanine nucleotide exchange factor DOCK2 and its partner ELMO1 from their autoinhibited forms Kyoko Hanawa-Suetsugu, Mutsuko Kukimoto-Niino, Chiemi Mishima-Tsumagari, Ryogo Akasaka, Noboru Ohsawa, Shun-ichi Sekine, Takuhiro Ito, Naoya Tochio, Seizo Koshiba, Takanori Kigawa, Takaho Terada, Mikako Shirouzu, Akihiko Nishikimi, Takehito Uruno, Tomoya Katakai, Tatsuo Kinashi, Daisuke Kohda, Yoshinori Fukui and Shigeyuki Yokoyama PDB ID: 2RQR, 3A98, 3B13 |
−近年、新規医薬品開発においては、薬剤の標的となるタンパク質の立体構造に基づいた合理的な薬剤設計が有効であることが示されている。しかし、最も重要な医薬品標的分子ファミリーであるGタンパク質共役型受容体(GPCR)は、細胞膜に埋まった構造を持ち結晶化における糊代となる親水性表面が少ないため、質の良い結晶作製が困難であり、ヒトのGPCRの立体構造もこれまでに数個しか解析されていなかった。京大岩田想らのグループは、GPCRを効率よく結晶化するために、標的分子と特異的に結合する抗体を結晶化における糊代とすることに着目し、まず立体構造を認識するモノクローナル抗体の高効率作製法を開発した。その結果、パーキンソン病の薬剤標的であるアデノシンA2a受容体に対する抗体を多数取得し、この抗体を用いることでアデノシンA2a受容体と抗体の複合体の結晶化に成功し、その立体構造をX線結晶構造解析により決定した。この複合体の立体構造解析からは、抗体分子がアデノシンA2a受容体の細胞内側表面の「くぼみ」に深く突き刺さることにより、受容体の活性化に伴う構造変化を抑制し、機能を完全に阻害していることが明らかになった。この「くぼみ」はGPCRの活性を制御することができる新規の薬剤結合部位であり、全く新しい阻害機構を持った薬剤の設計が可能になると期待される。
| 生命B4創薬に繋がる輸送体膜蛋白質の構造、機能の解明(代表研究者:岩田 想)
TP Atlas
生産D2膜タンパク質結晶化の革新的支援法の開発(代表研究者:岩田 想) TP Atlas |
|
| JST‐京大‐東大‐千葉大共同発表(2012年1月30日) 抗体を用いて創薬標的膜たんぱく質の結晶構造を得ることに成功 アロステリックな逆作動薬としての活性をもつ機能性抗体によるGタンパク質共役受容体の不活性化の分子機構 |
|
| Nature. 2012 January 29 G-protein-coupled receptor inactivation by an allosteric inverse-agonist antibody Tomoya Hino, Takatoshi Arakawa, Hiroko Iwanari, Takami Yurugi-Kobayashi, Chiyo Ikeda-Suno, Yoshiko Nakada-Nakura, Osamu Kusano-Arai, Simone Weyand, Tatsuro Shimamura, Norimichi Nomura, Alexander D. Cameron, Takuya Kobayashi, Takao Hamakubo, So Iwata & Takeshi Murata PDB ID: 3VG9, 3VGA |
−ヒトから微生物まで殆どの生物の光情報の受容は、発色団としてレチナールを結合したロドプシンファミリータンパク質によって担われている。その中でチャネルロドプシン(ChR) は緑藻類から発見された、初の(そして現在まで唯一の) 光駆動型陽イオンチャネルで、青色光が当たると陽イオンを細胞内に輸送するという機能を有している。光照射によって好きな神経細胞を好きなタイミングで活性化できる非常に有用なツールとして利用され続けてきた。濡木理らのグループは、現在までに報告されているChR同士のキメラ体を多数作製することで、ChRを安定かつ大量に精製する方法を確立し、脂質中に膜タンパク質を再構成して結晶化する脂質キュービック法という結晶化法を用いる事でChRの結晶を調製することに成功した。 続いて、本研究プログラムで開発された大型放射光施設SPring-8のBL32XUビームラインを活用して、ChRの閉じた状態の構造を高分解能で決定することに成功した。さらに、その光サイクルにおける初期反応、イオン輸送経路、ゲートを解明した。今回得られた構造情報を基盤としてChRの性質が改良され、神経生物学のツールとしてより有用な変異型ChRが創出されることが期待される。
| 生命B5 非翻訳RNAによる高次細胞機能発現機構の解明(代表研究者:濡木 理) TP Atlas | |
| 東大発表(2011年1月23日) 光が当たるとイオンを通すメカニズムを明らかに |
|
| 著者自身の執筆による日本語のレビュー © 2012加藤英明・石谷隆一郎・濡木 理 Licensed under CC 表示 2.1 日本 |
|
| Nature. 2012 January 23 Crystal structure of the channelrhodopsin light-gated cation channel. Kato HE, Zhang F, Yizhar O, Ramakrishnan C, Nishizawa T, Hirata K, Ito J, Aita Y, Tsukazaki T, Hayashi S, Hegemann P, Maturana AD, Ishitani R, Deisseroth K, Nureki O. PDB ID: 3UG9 |
−真核細胞に存在する細胞小器官であるトランスゴルジ網は、ゴルジ体に隣接する網目状の構造体で、小胞体で合成されたタンパク質がゴルジ体へ運ばれた後、最終目的地(細胞外への分泌や液胞など)に向けてタンパク質の選別を行う、膜交通において重要な分岐点となる区画である。しかしながら、植物においては、トランスゴルジ網の生理的な役割は不明であった。膜交通においては、SNAREというタンパク質分子が、輸送小胞と細胞小器官膜の融合を担う実行因子として働いている。それぞれの細胞小器官に特異的なSNARE分子が存在し、特異的な膜融合を制御すると同時に、細胞小器官のアイデンティティを規定している。東大の中野らのグループは、シロイヌナズナのトランスゴルジ網に局在するSNARE分子、SYP4の機能解析を通して、トランスゴルジ網が膜交通の分岐点として機能し、植物の免疫メカニズムを維持するうえで重要な細胞小器官であることを明らかにした。トランスゴルジ網の生理的意義については、これまで動物でも植物でも知見がなく、本研究成果は、細胞生物学的な視点からみても画期的である。また、トランスゴルジ網に局在するSYP4が植物の免疫メカニズムを担うという発見は、農作物の耐病性を向上させる技術の開発にも繋がるものと期待される。
| 生命A6 小胞輸送を制御するタンパク質複合体の構造機能解析(代表研究者:若槻壮市) TP Atlas | |
| 東大発表(2011年1月17日) 植物の免疫メカニズムを担う膜交通分子の発見 |
|
| PNAS, January 17, 2012 Qa-SNAREs localized to the trans-Golgi network regulate multiple transport pathways and extracellular disease resistance in plants Tomohiro Uemura, Hyeran Kim, Chieko Saito, Kazuo Ebine, Takashi Ueda, Paul Schulze-Lefert, and Akihiko Nakano |
−Cbl-bタンパク質は、外部からのシグナルに応じて活性化され、免疫反応や細胞増殖にかかわるタンパク質に目印タンパク質ユビキチンを付け分解できるようにする酵素である。遺伝子の変異によりCbl-bが活性化されなくなると、タンパク質分解に異常が生じ、I型糖尿病などの自己免疫疾患やがんを引き起こすことが知られている。北海道大学の稲垣冬彦らは、NMRとX線小角散乱を用いることによりCbl-bの活性型および不活性型分子の3次元構造を決定した。不活性型のCbl-bではユビキチン化に直接関わる領域が分子内の他の領域により覆われ、機能しない状態になっていること、活性型ではその領域が露出することで機能する状態になっていることを明らかにした。今回得られた構造に基づいて、自己免疫疾患に対する薬、新しいメカニズムに基づく抗がん剤、がんを起こしにくい免疫抑制剤の開発が期待される。
| 生命A3 オートファジーに必須なAtgタンパク質群の構造的基盤(代表研究者:稲垣 冬彦) TP Atlas | |
| 北大発表(2011年12月22日) がんおよび自己免疫疾患にかかわるタンパク質の構造を解明 |
|
| PNAS, 2011 December 7 Autoinhibition and phosphorylation-induced activation mechanisms of human cancer and autoimmune disease-related E3 protein Cbl-b Yoshihiro Kobashigawa, Akira Tomitaka, Hiroyuki Kumeta, Nobuo N. Noda, Masaya Yamaguchi, and Fuyuhiko Inagaki PDB ID: 2LDR and 3VGO |
−オートファジーは真核細胞に普遍的に保存された細胞内分解系であり,蛋白質凝集体や異常なミトコンドリア,細胞内に侵入した病原性細菌などを分解することで細胞の恒常性維持に働いている.オートファジーの進行にはユビキチン様蛋白質Atg8が必須の役割を担っているが,その活性化は特殊なE1酵素であるAtg7が行っている.北海道大学の稲垣冬彦らは、Atg7およびそのAtg8との複合体の立体構造を,X線結晶解析法およびNMR法により明らかにした.構造情報とそれに基づいた生化学的解析の結果,Atg7は一般的なE1酵素とは顕著に異なる立体構造を持ち,Atg8を少なくとも二段階のステップで認識して活性化することが明らかとなった.さらにAtg7は活性化したAtg8をその特異的E2酵素であるAtg3へと受け渡す際,別のAtg7分子に結合したAtg3へとAtg8を受け渡すこと,すなわちAtg7はホモダイマーを形成することで初めて受け渡し反応を担えることを明らかにした.これらは他のE1酵素とは全く異なるAtg7固有のメカニズムであり,それを活用したオートファジー特異的な阻害剤の開発が期待できる。
| 生命A3 オートファジーに必須なAtgタンパク質群の構造的基盤(代表研究者:稲垣 冬彦) TP Atlas | |
| 北大発表(2011年12月22日) オートファジーの活性化にかかわるタンパク質の構造を解明 |
|
| Mol Cell, 2011 November 4 Structural basis of Atg8 activation by a homodimeric E1, Atg7. Noda NN, Satoo K, Fujioka Y, Kumeta H, Ogura K, Nakatogawa H, Ohsumi Y, Inagaki F. PDB ID: 3VH1, 3VH2, 3VH3, 3VH4 and 2LI5 |
−20世紀の作物増収を引き起こした「緑の革命」に利用された植物ホルモンであるジベレリンは、約4.5億年前に出現したコケ植物(植物進化の過程で、陸上に誕生した最初の植物グループ)には存在せず、その後に誕生したシダ植物で初めて使われるようになったと考えられていた。松岡信らの研究チームは、シダ、コケ、イネの胞子(イネでは花粉)が出来る生殖過程を詳細に調べ、この過程はこの3つの植物で非常に似ているが、イネとシダはこの過程のスイッチを入れるためにジベレリンが必要であるのに対し、コケ植物はジベレリンなしでスイッチが入ることを明らかにした。この結果は、本来ジベレリンはコケ植物に既に存在した胞子・花粉の生殖システムを促すスイッチとして、後のシダ植物グループの誕生に伴って登場したことを示しており、植物ホルモンが植物進化の過程でどの様に出現し、使われるようになったかを具体的に解明した。
| 食環A4 環境ストレス耐性作物の開発に役立つ転写制御タンパク質の構造・機能解析(代表研究者:松岡信) TP Atlas | |
| 名大‐基礎生物学研究所共同発表(2011年11月21日) 植物ホルモン、ジベレリンの出現の謎を世界で初めて解明 |
|
| Nature Communications, 2011 November 22 The Gibberellin perception system evolved to regulate a pre-existing GAMYB-mediated system during land plant evolution Koichiro Aya, Yuji Hiwatashi, Mikiko Kojima, Hitoshi Sakakibara, Miyako Ueguchi-Tanaka, Mitsuyasu Hasebe & Makoto Matsuoka |
−タンパク質ナノモーターであるV型ATPaseは9-13種類のタンパク質からなる超分子複合体で、水溶性タンパク質部分(V1部分)と膜タンパク質部分(Vo部分)からなる。触媒頭部(A3B3)でATPを加水分解し、回転軸(DFd)とローターリング(c)を回転させ、水素イオンを細胞外へ輸送する。千葉大学の村田武士らは、腸内連鎖球菌のV型ATPaseの回転軸であるDF複合体のX線結晶構造解析に成功した。得られたDサブユニット構造には、これまでに報告されている類似タンパク質構造にはみられない新規のβ-ヘアピン領域が存在していることが明らかになった。このβ-ヘアピン領域を欠いた変異Dタンパク質を作製し、触媒頭部との結合能やATPase活性への影響を調べた結果、この領域はV型ATPaseの活性調節に関与することが分かった。また、回転軸サブユニット間の結合親和性を調べたところ、DF‐d 間の親和性は、A3 B3‐D、A3 B3D‐F 間の親和性よりも弱く、この弱い結合親和性もV型ATPaseの活性調節に関わっている可能性が示唆された。
| 生命 B4 創薬に繋がる輸送体膜蛋白質の構造、機能の解明(代表研究者:岩田想) TP Atlas | |
| 千葉大‐京大‐理研共同発表(2011年11月15日) タンパク質ナノモーターの回転軸の詳細構造を解明 |
|
| PNAS, 2011 November 23 Crystal structure of the central axis DF complex of the prokaryotic V-ATPase Shinya Saijo, Satoshi Arai, K. M. Mozaffor Hossain, Ichiro Yamato, Kano Suzuki, Yoshimi Kakinuma, Yoshiko Ishizuka-Katsura, Noboru Ohsawa, Takaho Terada, Mikako Shirouzu, Shigeyuki Yokoyama, So Iwata, and Takeshi Murata PDB ID: 3AON |
−高等生物には、DNA塩基配列そのものは変化させずに、遺伝子にさまざまな化学的マークを付けることでその働きを制御する仕組みが備わっている。DNAは一群のタンパク質ヒストンと密接に結合しているが、数種類あるヒストンの内、ヒストンH3の特定の部位(27番目のリジン残基:リジン27)にメチル基が付く(メチル化される)と、「使用禁止」であることを意味する化学的マークとなり、その遺伝子の働きをオフにする。UTXは、リジン27に付いたメチル基だけを外すことにより、適切な時期に決まった細胞の働くべき遺伝子をオンにする重要な役割を担っており、細胞分化プロセスで重要な役割を果たし、またがん抑制タンパク質としても働いている。 理研の横山茂之らは、UTXがヒストンH3と結合した状態の立体構造を解明することに成功した。解明された立体構造に基づく生化学的解析から、UTXは広い範囲にわたってヒストンH3と結合しており、リジン27の周囲の特徴だけでなく、そこから離れた領域の特徴を確かめる特殊な構造を備え、誤ることなくリジン27のメチル基だけを外すことが分った。今回の発見は、細胞分化プロセスの理解に役立つとともに、細胞の分化を人工的に制御する薬剤の開発につながると期待される。
| 生産C1 タンパク質生産技術開発に基づく「タンパク質発現ライブラリー基盤」の基盤(代表研究者:横山茂之) | |
| 理研発表(2011年10月14日) 遺伝子の「使用禁止マーク」を外す仕組みが明らかに |
|
| Genes & Development, 2011, October 16 Structural basis for histone H3 Lys 27 demethylation by UTX/KDM6A Toru Sengoku and Shigeyuki Yokoyama PDB ID: 3AVS, 3AVR |
−大腸がんの発症に関わる重要な遺伝子としてAPC(adenomatous polyposis coli)遺伝子が同定されている。大多数の大腸がん患者でこの遺伝子に変異が見いだされていることから、がん抑制遺伝子として機能していると考えられている。APCタンパク質は非常に大きく、特に多くのタンパク質と結合するアルマジロリピート(Arm)ドメイン領域が注目されてきた。既に、東京大学の秋山徹らはArm ドメインとSam68 (Src-associated in mitosis, 68 kDa) タンパク質の結合ががん化につながるシグナル伝達を制御することを見出していた。今回、理研の横山茂之らは秋山らと共同で、APCタンパク質のArm ドメインの構造とその結合因子であるSam68 との複合体の立体構造を決定し、この複合体を形成する重要なアミノ酸を同定することに成功した。この成果は、変異したAPC タンパク質がどのようにがんの発症を導くのか、その分子メカニズムの解明に重要な知見を与え、がん治療の足がかりになると期待できる。
| 生産C1 タンパク質生産技術開発に基づく「タンパク質発現ライブラリー基盤」の基盤(代表研究者:横山茂之) | |
| 理研−東大共同発表(2011年10月7日) 大腸がん発症に関わるAPCタンパク質複合体の立体構造を解明 |
|
| Structure, 2011, October 11 Crystal Structures of the Armadillo Repeat Domain of Adenomatous Polyposis Coli and Its Complex with the Tyrosine-Rich Domain of Sam68. Ella Czarina Morishita, Kazutaka Murayama, Miyuki Kato-Murayama, Yoshiko Ishizuka-Katsura,1 Yuri Tomabechi, Tomoatsu Hayashi, Takaho Terada, Noriko Handa, Mikako Shirouzu, Tetsu Akiyama, and Shigeyuki Yokoyama PDB ID: 3AU3, 3QHE |
−各種の抗原を特異的に認識できる抗体は,基礎研究から病気の診断・治療において幅広く用いられている。検出・診断分野における抗体の利用(免疫測定)も,その有用性から年々増加しているが,サンプル溶液中(均一系)で抗体の各種抗原との結合を簡便迅速に調べることのできる汎用的な検出法が望まれていた。上田宏、高木広明らのグループは、アミノ末端近傍の1 箇所を無細胞タンパク質合成系と標識技術を用いて蛍光色素ローダミンで標識した低分子抗体(Quenchbodyと命名)を作製したところ、抗原非存在下ではほぼ全ての抗体内部に存在するトリプトファンによりローダミンの蛍光が消光され、抗原が結合するに伴いその消光が解除されて蛍光強度が顕著に増大するという新奇な現象を見いだした。この方法でQuenchbody を作製したところ,骨粗鬆症などのマーカー分子であるオステオカルシン,内分泌攪乱作用が懸念されるビスフェノールA,麻薬であるモルヒネ・ヘロイン類などの低分子から,リゾチーム,血清アルブミンのようなタンパク質まで,多くの抗原を混ぜるだけで高感度に定量できることが判明した。さらに,オステオカルシンについては50%血漿中においてもほぼ同じ感度で測定が可能で,共存物質による影響も少ないことが分かった。今回,ほぼ同一の標識法によって多種類の抗原検出が可能になったことから,本法はより汎用的な「その場で抗原が検出可能なタンパク質」として診断素子としての実用化にも適していると期待される。
| 生産C1 タンパク質生産技術開発に基づく「タンパク質発現ライブラリー基盤」の基盤(代表研究者:横山茂之) | |
| 東大−北陸先端大共同発表(2011年10月7日) 抗原に結合すると光る抗体の作製に成功 |
|
| J. Am. Chem. Soc., 2011, October 6 “Quenchbodies”: Quench-Based Antibody Probes That Show Antigen-Dependent Fluorescence Ryoji Abe, Hiroyuki Ohashi, Issei Iijima, Masaki Ihara, Hiroaki Takagi, Takahiro Hohsaka, and Hiroshi Ueda |
−京都大学の岩田想先生らは、高脂血症治療薬のターゲットタンパク質である胆汁酸 輸送体の立体構造を解明した。コレステロールは、ヒトの生体内で重要な役割を担っており必須な物質であるが、その血中濃度が過剰に高くなると高脂血症や動脈硬化症などを引き起こす。現在、主に用いられている高脂血症薬はコレステロールの合成を阻害するもので、肝障害などの副作用が起こることが知られており、異なる仕組みで働く薬の開発が望まれている。血液中での過剰なコレステロールは肝臓で胆汁酸に変換され、脂肪の吸収を助けるために胆汁として消化器中に分泌される。一部の胆汁酸は腸から排泄されるが、大半は小腸で吸収され、血液を通して肝臓に戻され再利用される。胆汁酸の小腸での再吸収を行う膜タンパク質が胆汁酸輸送体で、本研究グループは、バクテリア由来の胆汁酸輸送体の構造を胆汁酸タウロコール酸の結合した形で解析し、胆汁酸が結合する結合領域を原子レベルで明らかにすることに成功した。胆汁酸輸送体と胆汁酸の結合を阻害すると、小腸から肝臓に循環する胆汁酸の量が減るために、コレステロールはさらに胆汁酸に変換され、血中のコレステロールの濃度が下がることが分かっている。このような阻害剤は血中に入らないため、副作用の少ない高脂血症薬として注目されている。今回解析したバクテリアの輸送体は、ヒトの輸送体とアミノ酸配列が類似しており、胆汁酸の結合特性も似ていることから、得られた構造情報をもとに、腸内のほかのタンパク質の働きに影響しないような新しい高脂血症薬が開発されることが期待される。
| 生命 B4 創薬に繋がる輸送体膜蛋白質の構造、機能の解明(代表研究者:岩田想)
TP Atlas |
|
| JST−京大共同発表(2011年10月6日) コレステロールを調節するたんぱく質の立体構造を世界で初めて解明 |
|
| Nature, 2011 October 5 Crystal structure of a bacterial homologue of the bile acid sodium symporter ASBT. Hu NJ, Iwata S, Cameron AD, Drew D. PDB ID: 3ZUY, 3ZUX |
−奈良先端大の島本功らはスペインの研究グループと共同で、フロリゲンがジャガイモを形成する因子として働くかどうかを明らかにするため、イネの花成ホルモン(フロリゲン)であるHd3a タンパク質の遺伝子をジャガイモに導入した。その結果、通常はイモを作らない環境条件で生育させたところ、多くのイモを作ることを見つけた。詳しくイモの作られる仕組みを解析した結果、ジャガイモの植物において、葉で作られたイネのフロリゲンは維管束を通って地下茎に運ばれ、その先端で効率よくイモを形成することが分かった。このさい、イネのフロリゲンは接ぎ木を経て地下茎に移動した。また、イネのフロリゲンの導入により、ジャガイモにイモだけでなく花も地上部の茎に形成されることも明らかになった。ジャガイモが持つフロリゲン遺伝子を詳しく解析したところ、ジャガイモはイネのフロリゲン遺伝子と類似の遺伝子をふたつ持ち、ひとつはイモ、もうひとつは花、と作る器官によって機能を使い分けていることが示された。これらの結果から、これまでフロリゲンと呼ばれて来た花成ホルモンは植物によっては、花以外の器官を形成し、その生長を制御することが明らかになり、花を咲かせる以外の機能も持つ、新規な植物ホルモンであることが明らかになった。
| 食環B6 バイオマス植物の開発および食糧増産に役立つ植物環境応答タンパク質の構造・機能解析(代表研究者:島本功)
TP Atlas |
|
| 奈良先端大発表(2011年9月20日) イネの花咲かホルモン(フロリゲン)はジャガイモではイモを作らせる |
|
| Nature,2011 September 25 Control of flowering and storage organ formation in potato by FLOWERING LOCUS T.Navarro C, Abelenda JA, Cruz-Oro E, Cuellar CA, Tamaki S, Silva J, Shimamoto K, Prat S. |
−V型ATPaseは骨粗鬆症やがんなどの疾病に関係していることが知られており、それら疾病に対する分子標的として研究されています。千葉大学の村田武士特任准教授らは、V型ATPaseローターリングと阻害剤(DCCD)との複合体の構造解析に成功しました。今回の解析から阻害剤がローターリングと共有結合することで、ローターリングの回転そのものが阻害されていることが示唆されました。この複合体の解析成果により薬剤開発のさらなる進展が期待されます。
| 生命B4 創薬に繋がる輸送体膜蛋白質の構造、機能の解明(代表研究者:岩田 想)
TP Atlas |
|
| 千葉大−京大−理研共同発表(2011年8月2日) V型ATPaseの阻害機構の解明に成功 −骨粗鬆症やがんの新薬開発につながる成果‐ |
|
| Proc Natl Acad Sci U S A. , 2011 Aug 3 Structure of the rotor ring modified with N,N′-dicyclohexylcarbodiimide of the Na+-transporting vacuolar ATPase Kenji Mizutani, Misaki Yamamoto, Kano Suzuki, Ichiro Yamato, Yoshimi Kakinuma, Mikako Shirouzu, John E. Walker, Shigeyuki Yokoyama, So Iwata, and Takeshi Murata PDB ID: 2DB4, 3AOU |
−花を咲かせる植物のホルモン(花成ホルモン、フロリゲン)は、植物が日長や気温などの環境の変化の刺激を受けて葉で作られる。そのあと、花を作る組織である茎の先端部に移動し、花を咲かせるホルモンである。長い間正体不明の幻のホルモンと呼ばれていたが、2007年にフロリゲンの正体がHd3a(FTとも呼ぶ)と呼ばれるタンパク質であることが発見された。しかし、フロリゲンが細胞内で作用し、花を咲かせる仕組みや、フロリゲンと細胞内で結合する受容体の存在についてはこれまでほとんど分かっていなかった。奈良先端大の島本功らは、14-3-3タンパク質が受容体として働くことを突き止めた。さらにフロリゲンHd3a、14-3-3受容体、転写因子のOsFD1がHd3a-14-3-3-OsFD1複合体 (フロリゲン活性化複合体)を形成することを発見した。この複合体の立体構造をNMR解析及びX線結晶構造解析によって明らかにし、フロリゲン機能の実体であること示した。フロリゲンと受容体との結合強度を様々に変化させることで、花を咲かせる時期を変化させることにも成功した。将来的には不良環境でも穀物や果実を生産できる技術の開発や、バイオ燃料作物の生産技術の開発への波及効果が期待される。
| 食環B6 バイオマス植物の開発および食糧増産に役立つ植物環境応答タンパク質の構造・機能解析(代表研究者:島本功)
TP Atlas |
|
| 奈良先端大発表(2011年8月1日) 花咲かホルモン(フロリゲン)の受容体を世界で初めて発見 |
|
| 「14-3-3タンパク質はフロリゲンの細胞内における受容体としてはたらく」 | |
| Nature, 2011 July 31 14-3-3 proteins act as intracellular receptors for rice Hd3a florigen Ken-ichiro Taoka, Izuru Ohki, Hiroyuki Tsuji, Kyoko Furuita, Kokoro Hayashi, Tomoko Yanase, Midori Yamaguchi, Chika Nakashima, Yekti Asih Purwestri, Shojiro Tamaki, Yuka Ogaki, Chihiro Shimada, Atsushi Nakagawa, Chojiro Kojima& Ko Shimamoto PDB ID code: 3AXY |
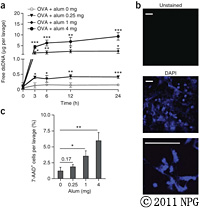
−アルミニウム塩を主とするアジュバント(総称:アラム)は世界で最も古く、かつもっとも汎用されているが、その生物活性は多岐にわたり、アジュバント効果の鍵となるメカニズムは不明のままであった。この「鍵」となるメカニズムがわかれば、アジュバントの有効性や安全性の本質に迫ることが可能になると期待されている。阪大 / 医薬基盤研の
石井健教授らは、リージュ大学(ベルギー)の研究グループと共同で、このアラムのアジュバントが生体内で細胞の遊走、細胞死を誘導し、その宿主細胞から網状に放出されDNAが自然免疫の活性化に必須であること発見した。さらにアジュバントの副作用であるアレルギー反応(IgE抗体)と主作用である抗体反応(IgG)を区別する免疫シグナルを見出した。新たなアジュバント開発に繋がるのみならず、その副作用軽減の技術開発にも光が当てられると期待される。
| 医薬A1 自然免疫システムにおける病原体認識に関わる分子群の構造解析 (代表研究者:石井健) | |
| 阪大発表 (2011年7月15日) 「死に行く宿主細胞から放出されたDNAがアルミニウムアジュバントの効果を担う」 |
|
| 「アラムアジュバント効果に宿主細胞のDNAによる自然免疫が鍵を握る」 | |
| Nature Medicine, 2011 July 17. DNA released from dying host cells mediates aluminum adjuvant activity Thomas Marichal, Keiichi Ohata, Denis Bedoret, Claire Mesnil, Catherine Sabatel, Kouji Kobiyama, Pierre Lekeux, Cevayir Coban, Shizuo Akira, Ken J Ishii, Fabrice Bureau& Christophe J Desmet |
−理研の横山茂之らのグループは、独自開発の無細胞合成技術を用いて、膜タンパク質の1つで、真核単細胞生物のロドプシンARIIの立体構造を初めて決定した。膜タンパク質ARII は、海藻のカサノリ由来のロドプシンで、生きた細胞を用いる一般的な方法では大量合成が非常に難しい試料である。今回、無細胞合成技術によって、ARII の機能を保持したまま大量合成することに初めて成功した。ARII は、光を照射されると細胞内から細胞外へとプロトンを汲み出す光駆動型のプロトンポンプであること突き止めた。また、天然の細胞膜に見立てた人工脂質二重膜中で膜タンパク質を結晶化することができる脂質メソフェーズ法をARII に適用したところ、二重膜中で安定な構造を保持したまま結晶化することにも成功した。取得したARII の結晶に大型放射光施設SPring-8でX 線ビームを照射、解析した結果、3.2Åという分解能で高精度な立体構造を決定した。これは、真核単細胞生物由来のロドプシンとして成功した初めての構造解析例となる。今回用いた無細胞合成技術による膜タンパク質の合成方法は、医薬品開発など産業上有用な膜タンパク質の機能や構造の解析などに幅広く適用されることが期待される。
| 生産C1 タンパク質生産技術開発に基づく「タンパク質発現ライブラリー基盤」の構築 (代表研究者:横山茂之) | |
| 理研発表 (2011年6月29日) 「調製困難な膜タンパク質の1 つ「ARII」の結晶構造を決定」 |
|
| J Mol. Biol., 2011 June 25. Crystal structure of the eukaryotic light-driven proton pumping rhodopsin, Acetabularia rhodopsin II, from marine alga Takashi Wada, Kazumi Shimono, Takashi Kikukawa, Masakatsu Hato, Naoko Shinya, So Young Kim, Tomomi Kimura-Someya, Mikako Shirouzu, Jun Tamogami, Seiji Miyauchi, Kwang-Hwan Jung, Naoki Kamo, Shigeyuki Yokoyama PDB ID code: 3AM6 |
−2005年、ブラジルの熱帯雨林に自生するオトギリ草の成分に抗がん作用があることが発見され、この成分を基に、より強力なBNS-22が化学合成された。しかし、その抗がん作用の仕組みは長らく不明のままであった。理研の長田裕之らのグループは、細胞が薬剤の作用に応じて固有のタンパク質変動を誘導する性質を利用して、作用既知薬剤の膨大なプロテオーム情報を基に、作用未知薬剤の効果をプロファイリングにより予測するプロテオームプロファイリングシステムを構築し、活用してきた。彼らは、このシステムを利用して、BNS-22を処理したヒトがん細胞であるHeLa細胞のプロテオームデータを、抗がん剤やシグナル伝達阻害剤を含む40種類以上の既存薬のプロテオームデータベースと統合してプロファイリングした結果、BNS-22がDNAトポイソメラーゼII酵素を標的にしていることを予測した。実際に、試験管や細胞レベルでこの予測どおりBNS-22が、酵素の働きを特異的に阻害していることを見出した。DNA トポイソメラーゼIIは、がん治療の有望な創薬ターゲットであり、今回の成果を応用することでBNS-22あるいはその誘導体を用いた新たな抗がん剤開発が進展すると期待される。
| 制御C1 化合物ライブラリーの基盤構築とタンパク質制御技術の開発 (代表研究者:長野哲雄) | |
| 理研発表 (2011年6月24日) 「プロファイリングで、抗がん剤候補物質の作用機序を解明」 |
|
| Chemistry & Biology, 2011 June 24 Identification of a Small-Molecule Inhibitor of DNA Topoisomerase II by Proteomic Profiling. Makoto Kawatani, Hiroshi Takayama, Makoto Muroi, Shinya Kimura, Taira Maekawa, and Hiroyuki Osada. |
−アレルギー疾患は、花粉などを異物と認識し、ヒスタミンなどの炎症物質を放出し、それらがヒスタミン受容体と結合することで引き起こされる。抗ヒスタミン薬は、ヒスタミンがヒスタミンH1受容体(H1R)に結合する作用を阻害することでアレルギー症状を抑制するが、眠気、不整脈などの副作用を引き起こす。抗ヒスタミン薬がH1R以外のアミン受容体にも結合しやすいことが一因である。京都大学の岩田想らのグループは、より副作用の少ない抗ヒスタミン薬の探索・設計を目指して、抗ヒスタミン剤の一種であるドキセピンとH1Rの複合体の立体構造を解明した。ドキセピンは、H1R以外のアミン受容体でも保存されているアミノ酸と結合しており、ドキセピンが他のアミン受容体にもよく結合する原因の1つであることが分かった。また、ドキセピンが結合している部位の近くで、リン酸イオンがH1R特有のアミノ酸と相互作用していた。次にH1Rの立体構造情報を利用して、抗ヒスタミン薬の中で第二世代と呼ばれ、H1Rへの結合選択性が高いレボセチリジンやフェキソフェナジンとH1Rの複合体構造をシミュレーションしたところ、これらの薬剤のカルボキシル基が上述のリン酸イオンと同等の位置に存在し、H1R特有のアミノ酸と相互作用した。第二世代薬の結合選択性は、H1Rに特有のアミノ酸とカルボキシル基との相互作用に基づくことが明らかになった。これらの情報をもとに、副作用を抑えた抗ヒスタミン薬の探索・設計が可能になると考えられ、アレルギー症治療への貢献が期待される。
| 生命B4 創薬に繋がる輸送体膜蛋白質の構造、機能の解明 (代表研究者:岩田想) TP Atlas |
|
| JST−京大−九大共同発表 (2011年6月23日) 「花粉症・アレルギーの発症因子の立体構造を世界で初めて解明」 Diamond Light Source発表 (2011年6月22日) Histamine H1 receptor breakthrough heralds improved allergy treatments |
|
| Nature, 2011 June22 Structure of the human histamine H1receptor complex with doxepin. Tatsuro Shimamura, Mitsunori Shiroishi, SimoneWeyand, HirokazuTsujimoto, GraemeWinter, VsevolodKatritch, Ruben Abagyan, Vadim Cherezov, Wei Liu, GyeWon Han, Takuya Kobayashi, Raymond C. Stevens & So Iwata. PDB ID code: 3RZE |
−細胞内物質輸送は真核生物の多様な活性で重要な役割を果たしており、多細胞生物の高次機能の基盤である。分化系列固有の制御因子の同定から、細胞内物質輸送はそれぞれのボディープランや生活様式に応じて多様化してきたと考えられてきた。膜交通においては、RAB GTPaseが、輸送小胞を標的膜につなぎ止める(繋留)ステップを制御する分子スイッチとして働いている。 また、オルガネラにおける膜の融合の実行は、タンパク質SNAREが担っている。RAB GTPaseとSNAREは、真核生物の多くの膜交通経路に関わっており、その構造は進化の過程で大変よく保存されているが、植物には他の真核生物の系統には存在しない、「変わり者」のRAB GTPaseやSNAREが存在している。東京大学の上田貴志らは、植物固有のRAB GTPaseであるARA6が、エンドソームから細胞膜へと物質を輸送する経路で働いていることを明らかにした。また、植物固有のSNAREの一種であるVAMP727はエンドソームと細胞膜の融合を担っており、ARA6が無いとVAMP727がこの経路で正常に働けないことも明らかにした。さらに、ARA6の機能を壊すと、シロイヌナズナが塩ストレスに弱くなることを見いだした。この研究により、新たなRAB GTPaseとSNAREをセットで獲得することにより、植物細胞内に全く新しい膜交通経路が誕生したことが示された。
| 生命A6 小胞輸送を制御するタンパク質複合体の構造機能解析 (代表研究者:若槻壮市) TP Atlas |
|
| 東京大学発表 (2011年6月13日) 「植物はいかに細胞内の物質輸送ルートを新規開拓したのか」 |
|
| 著者自身の執筆による日本語のレビュー © 2011 海老根一生・上田貴志 Licensed under CC 表示 2.1 日本 |
|
| Nature Cell Biology, 2011 June12. A membrane trafficking pathway regulated by the plant-specific RAB GTPase ARA6. Kazuo Ebine, Masaru Fujimoto, Yusuke Okatani, Tomoaki Nishiyama, Tatsuaki Goh, Emi Ito, Tomoko Dainobu, Aiko Nishitani, Tomohiro Uemura, Masa H. Sato, Hans Thordal-Christensen, Nobuhiro Tsutsumi, Akihiko Nakano and Takashi Ueda. |
−細胞には、新しく合成されたタンパク質が、合成の場である細胞質から実際に働く場所へと生体膜を超えて分泌輸送される仕組みが備わっている。生体膜がタンパク質という巨大な分子を透過させることができるのは、専用のチャネル(Secトランスロコン)が存在しているからである。 原核生物のSecトランスロコンは膜タンパク質 SecYEGの複合体であり、タンパク質分泌は膜に局在するモータータンパク質SecA によって駆動されている。 この時ATPがエネルギーとして使われるが、タンパク質の分泌がプロトン駆動力によっても促進されることは謎であった。 東京大学の濡木教授と共同研究グループは、SecYEGと複合体を形成しタンパク質の膜透過を高効率化していると考えられていた膜蛋白質SecDFの詳細構造を、世界で初めて解明した。 その構造から「生体膜を隔てた陽イオンの濃度差を利用してSecDFが大きな構造変化を繰り返し、膜を超えた蛋白質輸送に関与する」という新たな仮説を提唱し、いくつかの生化学と生物物理学の手法を駆使してこの仮説を立証した。 生命体に欠くことのできない基本的な生命現象の一つである蛋白質の輸送を原子レベルで解析した本研究成果は、当該分野のみならず、膜を超えた細胞内外へのイオンや薬剤等の輸送の研究にも大きな影響を与えることが期待される。
| 生命B5 非翻訳RNAによる高次細胞機能発現機構の解明 (代表研究者:濡木理) | |
| 東京大学、京都産業大学、京都大学共同発表 (2011年5月12日) 「イオンを利用して細胞の外に蛋白質を運ぶメカニズムを初めて解明」 |
|
| 著者自身の執筆による日本語のレビュー © 2011 塚崎智也・森 博幸・伊藤維昭・濡木 理 Licensed under CC 表示 2.1 日本 |
|
| Nature., 2011 May12. Structure and function of a membrane component SecDF that enhances protein export. Tomoya Tsukazaki, Hiroyuki Mori, Yuka Echizen, Ryuichiro Ishitani, Shuya Fukai Takeshi Tanaka, Anna Perederina, Dmitry G. Vassylyev, Toshiyuki Kohno, Andre's D. Maturana, Koreaki Ito & Osamu Nureki. PDB ID code: 3AQP, 3AQO, 2RRN |
−前立腺癌は、男性ホルモン(アンドロゲン)の影響で病気が進行する。そのため、アンドロゲン経路の遮断を目的としたホルモン治療が有効で、女性ホルモン(エストロゲン)剤が使用されることもある。しかし、ホルモン治療の効果は数年のうちに失われ、癌が再び活発に増殖するホルモン抵抗性再燃前立腺癌へと進行していく。この再燃した癌に対する有効な手立てはあまりない。
筑波大学柳澤純教授のグループは、東京大学井上聡教授のグループとの共同研究により、女性ホルモン抑制剤が再燃性前立腺癌に有効だという臨床試験知見に着目し、その分子機構をアンドロゲン不応性の前立腺癌細胞及びマウスを用いて調査した。その結果、女性ホルモン及び女性ホルモン抑制剤が、転写因子である核内エストロゲン受容体 ERβと癌抑制転写因子KLF5を介して下流遺伝子FOXO1の発現量を調節していることを突き止めした。さらに、女性ホルモン抑制剤の中でも乳癌治療薬として開発されたフルベストラント(ICI182,780)がFOXO1の発現量を増加させ、前立腺癌の細胞死(アポトーシス)を誘導すること、その結果として癌細胞に特有の足場非依存性増殖(アノイキス)の抑制に有効なことを見出した。今回の発見により、再燃性前立腺癌に対する副作用の少ない新たな治療薬の開発につながる可能性が期待できる。
本研究は、文部科学省「ターゲットタンパク研究プログラム」及び「革新的細胞解析研究プログラム(セルイノベーション)」の一環としておこなわれた。
| 医薬B2 核内レセプターの新規機能解析と構造情報に基づいた線維化疾患治療法の開発 (代表研究者:柳澤 純) | |
| 筑波大学発表 (2011年4月11日) 「再発した前立腺癌の増殖を制御する新たな分子メカニズムの発見」 |
|
| Sci. Signal. 2011 April 12. Estrogen Regulates Tumor Growth Through a Nonclassical Pathway that Includes the Transcription Factors ERβ and KLF5. Y. Nakajima, K. Akaogi, T. Suzuki, A. Osakabe, C. Yamaguchi, N. Sunahara, J. Ishida, K. Kako, S. Ogawa, T. Fujimura, Y. Homma, A. Fukamizu, A. Murayama, K. Kimura, S. Inoue, J. Yanagisawa. Graduate School of Life and Environmental Sciences, University of Tsukuba, Tsukuba, Ibaraki 305-8577, Japan. |
|
| Sci. Signal. 2011 April 12. Estrogen Receptor β: Switching to a New Partner and Escaping from Estrogen. Y.-K. Leung, S.-M. Ho. |
−NF-κBは種々の刺激によって活性化されて免疫応答、炎症、抗アポトーシス作用などの多彩な作用を発揮する転写因子であり、その活性調節異常が皮膚炎、ガンを含め幾多の疾患に関与していることが知られている。大阪大学岩井一宏教授の研究チームは、刺激に応答してNF-κBの活性化を導く新たな刺激伝達系として、直鎖状ポリユビキチン鎖を選択的に生成するLUBACユビキチンリガーゼ複合体が関与すること、ならびにLUBACの構成成分としてHOIL-1L、HOIPを同定していた。今回、LUBACの新規構成成分としてSHARPINを同定した。SHARPINは慢性皮膚炎、種々の免疫異常、関節炎などの多彩な症状を呈する自然変異マウスの責任遺伝子であることが示されていたが、同マウスが多彩な症状を示す理由は不明であった。本研究チームはSHARPINが欠損することで刺激依存的なNF-κBの活性化が減弱されているために上記の多彩な症状を呈していることを明らかにした。今回の報告の結果は、直鎖状ポリユビキチン鎖の生成を制御することで、慢性皮膚炎や免疫異常が関与する疾患に対する治療法が開発できる可能性を強く示唆している。
| 生命A8 直鎖状ポリユビキチン鎖による選択的NF-κB活性化機構 (代表研究者:岩井一宏) | |
| 大阪大学発表 (2011年3月31日) 「慢性皮膚炎・免疫異常に関わるシグナル伝達機構の解明」 |
|
| 著者自身の執筆による日本語のレビュー © 2011 岩井 一宏 Licensed under CC 表示 2.1 日本 |
|
| Nature., 2011 March 31. SHARPIN is a component of the NF-κB-activating linear ubiquitin chain assembly complex. Fuminori Tokunaga, Tomoko Nakagawa, Masaki Nakahara, Yasushi Saeki, Masami Taniguchi, Shin-ichi Sakata, Keiji Tanaka, Hiroyasu Nakano & Kazuhiro Iwai. Department of Biophysics and Biochemistry, Graduate School of Medicine, Osaka University, Suita, Osaka 565-0871, Japan. |
−膜タンパク質は、細胞膜などの生体膜中に埋め込まれたタンパク質で、生物が持つタンパク質の約30%の種類を占め、多くの重要な生命機能を担い、また市販の医薬品の約半数がターゲットにしている。しかし、試料を調製する際に生理的な構造が壊れやすいため、現状では膜タンパク質の構造解析は進んでいない。理研山下敦子チームリーダーらは、調製した膜タンパク質試料が正しい構造を保持しているかどうかなどの性状解析をハイスループットで行う方法として、Native PAGE法に着目し、その条件を探索した。その結果、スルホコハク酸系陰イオン界面活性剤の一種であるジオクチルスルホコハク酸を電気泳動試薬として用いることで、膜タンパク質の構造を保ち、シャープな電気泳動バンドを示す良好な電気泳動分離ができる条件を見いだすことに成功した。また、この方法は、GFP(蛍光タンパク質)とつないだ膜タンパク質を用いると、GFP由来の蛍光を検出することができるため、多くの試料を精製することなく迅速に性状解析することが可能となり、X線結晶構造解析をはじめとする構造解析のための試料や試料調製条件のハイスループットスクリーニングに有効であることが分かった。研究チームが確立したこの方法は、立体構造解析だけでなく、広く膜タンパク質研究を推し進めるものとして期待される。
| 生命D2 膜タンパク質結晶化の革新的支援法の開発 (代表研究者:加藤博章) | |
| 理研発表 (2011年2月25日) 「膜タンパク質の性状を簡便かつ迅速に解析できる手法の開発に成功」 |
|
| Anal Biochem., 2011 Feb 1. High-resolution native polyacrylamide gel electrophoresis for membrane proteins capable of fluorescence detection and hydrodynamic state evaluation. Ihara M, Matsuura N, Yamashita A. Molecular Signaling Research Team, Structural Physiology Research Group, RIKEN SPring-8 Center, Kouto, Sayo, Hyogo 679-5148, Japan. |
−多くの細菌は細胞表面に、約30種類のタンパク質から構成される複雑な超分子ナノマシンである鞭毛を備えており、栄養物質やよい生育環境を探して泳ぎ回る。細菌は鞭毛を形成するために細胞内で合成したタンパク質を鞭毛先端まで輸送する必要があり、鞭毛独自のタンパク質輸送装置が基部体に存在する。この輸送装置は6種類の膜タンパク質からなる膜貫通型輸送ゲートと3種類の可溶性蛋白質で構成され、輸送機能に不可欠な可溶性タンパク質が FliJである。しかし、FliJは非常に凝集しやすく不安定なタンパク質で、その輸送のメカニズムにおける役割は全く不明であった。今回、大阪大学の今田勝巳教授らのチームは、N末端に余分に3つのアミノ酸が結合したFliJが機能を損なうことなく水溶液中に安定に分散することを発見し、このFliJの結晶化に成功した。その立体構造を解析した結果、意外にも、あらゆる生物がエネルギー源とするアデノシン3リン酸(ATP)を合成する超分子ナノマシンであるF型ATP合成酵素のサブユニットと類似していることを見出した。さらに、輸送装置を構成する可溶性タンパク質の1つで、鞭毛タンパク質の効率的な輸送に必要で、ATP加水分解酵素(ATPase)でもあるFliIの6量体リングとFliJ複合体の構造までもがF型ATP合成酵素と共通であることを明らかにした。
| 生命A1 細菌のタンパク質分泌装置と輸送基質タンパク質群の構造・機能解析 (代表研究者:今田勝巳) | |
| 大阪大学発表 (2011年1月26日) 「細菌べん毛タンパク質輸送装置とF型ATP合成酵素との意外な類似性」 |
|
| 著者自身の執筆による日本語のレビュー © 2011 伊吹達也・難波啓一 Licensed under CC 表示 2.1 日本 |
|
| Nat Struct Mol Biol., 2011 Jan 30. Common architecture of the flagellar type III protein export apparatus and F- and V-type ATPases. Ibuki T, Imada K, Minamino T, Kato T, Miyata T, Namba K. Graduate School of Frontier Biosciences, Osaka University, Osaka,Japan. PDB ID code: 3AJW |
−医薬B3テーマの濡木理東大教授、青木淳賢東北大教授、高木淳一阪大教授らのチームは、脂質メディエーター リゾホスファチジン酸(LPA)の産生酵素であるNPP2(オートタキシン)がLPAを産生するメカニズムを分子レベルで解明した。NPP2はがん、動脈硬化、肺線維症、神経因性疼痛などの様々な疾患に関与することが知られている。NPP2が産生する脂質メディエーターLPAはシグナル伝達分子であり、Gタンパク質共役型受容体であるLPA受容体に作用し、細胞増殖や遊走、創傷治癒、脳神経系の発達・分化、血管形成など様々な生命現象に関わっている。本研究では、マウス由来のNPP2と脂肪酸種の異なる5種類のLPAの複合体の立体構造を決定し、NPP2が複数種のリゾホスファチジルコリンLPCを基質として切断する分子メカニズムを解明した。さらに、NPP2によって産生されたLPAは溶液中に遊離した後にLPA受容体に作用するのではなく、NPP2のもつ疎水性チャンネルを通って効率的にLPA受容体へと受け渡されることが示唆された。本研究で得られた立体構造情報は、様々な疾患の治療薬開発の基盤となることが期待される。
| 医薬B3 がんや様々な疾病に関与するNPPファミリータンパク質の機能構造解析から創薬まで (代表研究者:青木淳賢) | |
| 東京大学発表 (2011年1月17日) 「がん転移の原因タンパク質の構造解明」 |
|
| 著者自身の執筆による日本語のレビュー © 2011 西増弘志・青木淳賢・濡木 理 Licensed under CC 表示 2.1 日本 |
|
| Nature Structural & Molecular Biology, January 16 2011. Crystal structure of autotaxin and insight into GPCR activation by lipid mediators. Hiroshi Nishimasu, Shinichi Okudaira, Kotaro Hama, Emiko Mihara, Naoshi Dohmae, Asuka Inoue, Ryuichiro Ishitani, Junichi Takagi, Junken Aoki& Osamu Nureki. Department of Biophysics and Biochemistry, Graduate School of Science, The University of Tokyo, Tokyo, Japan. PDB ID code: 3NKM, 3NKN, 3NKO, 3NKP, 3NKQ, 3NKR |
−RNAポリメラーゼは、DNA上で必要な遺伝子を見つけ出し、その部分のDNAの塩基配列をコピーしてRNAを合成(転写)する巨大な酵素で、すべての生物に必須である。細胞内では、転写因子タンパク質群がRNAポリメラーゼの働きを制御し、正確な遺伝子の発現を実現している。東京大学の横山茂之教授のグループは、細菌のRNAポリメラーゼを阻害することが知られている転写因子Gfh1と結合したRNAポリメラーゼの立体構造の解析に成功した。Gfh1は尖った構造をしており、RNAポリメラーゼがRNA合成の材料を取り込む穴にはまり込み、穴をふさぎ、材料の供給を遮断していることが明らかとなった。また、Gfh1と結合したRNAポリメラーゼの構造は、通常のRNA合成中の構造から大きく変化しており、DNAとの結合が弱められていることも見出した。この結果は、従来は想定されていなかったRNAポリメラーゼの構造変化によるRNA合成機構の解明の出発点として、重要な意味を持つ。また、今回発見された細菌のRNAポリメラーゼの阻害メカニズムを利用した新たな抗生物質の開発も期待される。
| 生産C1 タンパク質生産技術開発に基づく「タンパク質発現ライブラリー基盤」の構築 (代表研究者:横山茂之) | |
| 東京大学‐理研共同発表 (2010年12月2日) 「細菌の遺伝子発現を阻害する新たな仕組みの発見」 |
|
| 著者自身の執筆による日本語のレビュー © 2010 田上俊輔・関根俊一・横山茂之 Licensed under CC 表示 2.1 日本 |
|
| Nature, December 1, 2010. Crystal structure of bacterial RNA polymerase bound with a transcription inhibitor protein. Shunsuke Tagami, Shun-ichi Sekine, Thirumananseri Kumarevel, Nobumasa Hino, Yuko Murayama, Syunsuke Kamegamori, Masaki Yamamoto, Kensaku Sakamoto & Shigeyuki Yokoyama. Department of Biophysics and Biochemistry, Graduate School of Science, University of Tokyo, 7-3-1 Hongo, Bunkyo-ku, Tokyo 113-0033, Japan. PDB ID code: 3AOH, 3AOI |
−大阪大学の高木淳一教授らのチームは、様々な病気の鍵分子で治療の新たなターゲットとして注目されているセマフォリンと、その受容体プレキシンの複合体の立体構造を世界に先駆けて決定した。セマフォリンとプレキシンは、細胞が外の環境を探り、望みの方向へ動いていく際に使われるシグナルとそのセンサーのセットで、もともとは神経軸策の方向性を決定する神経ガイダンス因子分子群として発見された。最近では、このシグナル伝達経路が神経細胞だけでなく、免疫の働きや骨や心臓を形作る際にも重要であることが判明し、癌、自己免疫病、アトピー性皮膚炎に関与するなど、我々の健康に密接に関わる分子群であることが明らかになっている。
今回、通常は不活性な二量体を作っているプレキシンが、セマフォリンにより分離し、モノマーが別々にセマフォリン結合し、「パートナーを替える」ことで細胞内に信号を伝えていることを示した。プレキシン分子の細胞内側にはGAPと呼ばれる酵素活性領域があり、その活性化が最終的に細胞収縮現象に繋がる。2分子のプレキシンを使った「てこ」の原理でこの現象が達成されていることを強く示唆する結果である。
| 生産D1 新規タグ技術を中心とした膜蛋白質・細胞外蛋白質の高品質生産と精製システムの開発 (代表研究者:高木淳一) 医薬B4 セマフォリン及びセマフォリン受容体分子群をターゲットにした構造・機能解析と治療法開発 (代表研究者:熊ノ郷淳) |
|
| 大阪大学発表 (2010年9月30日) 「セマフォリンとその受容体プレキシンの複合体の立体構造を解明」 |
|
| 著者自身の執筆による日本語のレビュー © 2010 禾 晃和・高木淳一 Licensed under CC 表示 2.1 日本 |
|
| Nature, September 30 , 2010. Structural basis for semaphorin signalling through the plexin receptor. Terukazu Nogi, Norihisa Yasui, Emiko Mihara, Yukiko Matsunaga, Masanori Noda, Naoya Yamashita, Toshihiko Toyofuku, Susumu Uchiyama, Yoshio Goshima, Atsushi Kumanogoh & Junichi Takagi. Laboratory of Protein Synthesis and Expression, Institute for Protein Research, Osaka University, Suita, Osaka 565-0871, Japan. PDB ID code: 3AFC, 3AL9, 3AL8 |
−生物の20種類のアミノ酸を転移RNA(tRNA)に付加するアミノアシルtRNA合成酵素(aaRS)は、アミノ酸ごとに用意され、アミノ酸とtRNAとが正しいペアを生成するように働く。しかし、多くの真正細菌や古細菌では、グルタミン(Gln)のaaRS(GlnRS)が存在しない。代わりに、別のアミノ酸であるグルタミン酸(Glu)のaaRS(GluRS)は、その働きが拡張され、tRNAGluにもtRNAGlnにも区別せずに働き、tRNAGlnにとっては誤ったアミノ酸であるGluを付加する第1の酵素として機能し、わざと誤ったペア(Glu-tRNAGln)を作る。続いて、GatCABという第2の酵素が、tRNAGln上でGluを正しいアミノ酸(Gln)へと修正する。
今回、理研横山茂之領域長らのグループは、tRNAGlnとGluRS、GatCABの3者が安定した巨大複合体「グルタミン・トランスアミドソーム」を形成することを発見した。さらに、この3者複合体の中で、第1の酵素であるGluRSが誤ったアミノ酸(Glu)をtRNAGlnに付加している様子、第2の酵素であるGatCABが、tRNAGluにはなくtRNAGlnのみにある特徴を認識して強固に結合している様子、GatCABが、GluRSのすぐそばに位置し、誤ったペアGlu-tRNAGlnが生成されると直ちに修正できるように待ち構えている様子、などを初めて3Dで捉えることに成功した。
| 生命B5 非翻訳RNAによる高次細胞機能発現機構の解明 (代表研究者:濡木理) 生産C1 タンパク質生産技術開発に基づく「タンパク質発現ライブラリー基盤」の構築 (代表研究者:横山茂之) |
|
| 理研‐東京大学共同発表 (2010年9月30日) 「tRNAにわざと誤ったアミノ酸を付加して修正する巧妙な仕組みを解明」 |
|
| 高エネルギー加速器研究機構 (2010年11月25日) 「生物が新しいアミノ酸を獲得するしくみ」 |
|
| Nature, September 30, 2010. Two enzymes bound to one transfer RNA assume alternative conformations for consecutive reactions . Takuhiro Ito & Shigeyuki Yokoyama. Department of Biophysics and Biochemistry, Graduate School of Science, The University of Tokyo, Hongo, Bunkyo-ku, Tokyo 113-0033, Japan. PDB ID code: 3AKZ, 3AL0 |
−遺伝情報からタンパク質を作るために、遺伝暗号に従ってアミノ酸と結合したtRNA を選び出し、アミノ酸をつなげていく翻訳過程では、様々なアミノアシルtRNA 合成酵素(aaRS)や翻訳因子と呼ばれるタンパク質群が機能している。理研横山茂之領域長らのグループは既に、翻訳因子EF-P の形がtRNA とよく似ていることなどを明らかにしてきた。今回、EF-P とGenX(aaRS と遠縁にあたる機能不明タンパク質)との複合体の結晶構造の解析から、その立体構造がtRNA・aaRS 複合体と酷似していることを見出し、EF-P はtRNA と酷似した反応によってアミノ酸を受け取ることを解明した。核酸とタンパク質という、全く異なる分子でありながら、その形とともに反応までも酷似していることを解明した例は初めてで、異なる生物が進化して同じような形態と生活様式を獲得する「収斂進化」を類推させる。また、GenX によるEF-P へのアミノ酸の受け渡しが、大腸菌の増殖に必須であることも見出した。GenX は大腸菌など真正細菌だけに存在し、ヒトなどの真核生物は持っていないことから、GenX が抗菌薬開発の有望なターゲットになると期待される。
| 生命B5 非翻訳RNAによる高次細胞機能発現機構の解明 (代表研究者:濡木理) | |
| 理研‐東京大学共同発表 (2010年8月23日) 「核酸のように振る舞うタンパク質を明らかに」 |
|
| 著者自身の執筆による日本語のレビュー © 2010 柳沢達男・横山茂之 Licensed under CC 表示 2.1 日本 |
|
| Nature Struct. Molec. Biol., August 22, 2010. A paralog of lysyl-tRNA synthetase aminoacylates a conserved lysine residue in translation elongation factor P. Tatsuo Yanagisawa, Tomomi Sumida, Ryohei Ishii, Chie Takemoto & Shigeyuki Yokoyama. RIKEN Systems and Structural Biology Center, Tsurumi, Yokohama, Japan. PDB ID code: 3A5Y, 3A5Z |
−生体を構成しているタンパク質は、生命活動の担い手として、複雑な生命現象を生みだしている。しかし、その膨大なタンパク質の中で機能が解明できているものはほんの一握りで、多くは機能が未知のままとなっている。このため、タンパク質の機能解明の糸口となる、タンパク質の機能を阻害する小分子化合物(バイオプローブ)を探索することは、医薬品開発や生命現象の解明に欠かせない。理研長田裕之施設長らのグループは、研究チームが独自に開発した大規模化合物アレイを用いて、生体に広く存在しながらその機能が不明なタンパク質ピリンの機能を阻害する、分子量がわずか400程度の小分子化合物TPh A(triphenyl compound A)を発見した。また、TPh A とピリンとが結合した状態の共結晶化に成功し、X 線結晶構造解析を行い、両者の結合の様子を分子レベルで解明した。さらに、TPh A を活用して、機能不明なピリンが悪性黒色腫の運動に関与することを突き止めた。化合物アレイを活用したバイオプローブの探索が、機能の未知なタンパク質のカギを解くツールとして機能すること証明したと注目される。
| 制御C1 化合物ライブラリーの基盤構築とタンパク質制御技術の開発 (代表研究者:長野哲雄) | |
| 理研発表 (2010年8月16日) 「タンパク質機能の謎を解く新たなカギは小分子化合物」 |
|
| 著者自身の執筆による日本語のレビュー © 2010 宮崎 功・清水史郎・長田裕之 Licensed under CC 表示 2.1 日本 |
|
| Nature Chemical Biology, August 15, 2010. A small-molecule inhibitor shows that pirin regulates migration of melanoma cells. Isao Miyazaki, Siro Simizu, Hideo Okumura, Satoshi Takagi & Hiroyuki Osada. Chemical Library Validation Team, Chemical Biology Core Facility, Chemical Biology Department, RIKEN Advanced Science Institute, Wako, Saitama, Japan. PDB ID code: 3ACL |
−ヒトを含め幅広い生物に必須の元素セレンは、主にセレノシステイン(Sec)というアミノ酸に取り込まれ、抗酸化作用の機能を持つ酵素などの活性中心として機能している。Secには、このアミノ酸を運搬する専用の転移RNA(tRNASec)が存在し、通常の20種類のアミノ酸と同様に遺伝暗号に従ってセレン含有タンパク質に取り込まれるため、Secは「21番目のアミノ酸」と呼ばれている。Secは、複数の酵素反応を経てtRNASecと結合する。理研横山茂之領域長らのグループは、Secの生合成に必須なリン酸化酵素PSTKとtRNASecとの複合体の結晶構造解析に成功し、PSTKが選択的にtRNASecを認識し、セレンを有用なSecというアミノ酸としてタンパク質に正しく取り込む仕組みを解明した。この成果は、遺伝暗号の進化の過程で生命が新たなアミノ酸を獲得してきた仕組みを理解する上で重要であるとともに、非天然アミノ酸を組み込んだ機能性タンパク質など、新しいタンパク質医薬の開発にも新しい道を切り開くものと期待される。
| 生命B5 非翻訳RNAによる高次細胞機能発現機構の解明 (代表研究者:濡木理) | |
| 理研‐東京大学共同発表 (2010年8月13日) 「生物に必須な元素「セレン」をタンパク質に正しく取り込む仕組みを解明」 |
|
| 著者自身の執筆による日本語のレビュー © 2010 千葉志穂・伊藤弓弦・関根俊一・横山茂之 Licensed under CC 表示 2.1 日本 |
|
| Molecular Cell, August 13, 2010. Structural Basis for the Major Role of O-Phosphoseryl-tRNA Kinase in the UGA-Specific Encoding of Selenocysteine. Chiba S, Itoh Y, Sekine SI, Yokoyama S. Department of Biophysics and Biochemistry, Graduate School of Science, The University of Tokyo, 7-3-1 Hongo, Bunkyo-ku, Tokyo, Japan. PDB ID code: 3ADB, 3ADC, 3ADD |
−芳香族C-ニトロソ化合物には生理活性をもつものが少なからず知られているが、天然においてニトロソ基が形成される仕組みは長年不明だった。東京大学の大西康夫教授らのグループは、放線菌 ストレプトミセス・ムラヤマエンシスが生産する4-ヒドロキシ-3-ニトロソベンズアミド(4,3-HNBAm)という芳香族C-ニトロソ化合物の全生合成経路を解明し、4,3-HNBAmの前駆体アミノ化合物の生成を触媒するアミド基転移酵素NspN、前駆体のニトロソ化を触媒するチロシナーゼファミリーの銅含有酸化酵素NspF、NspFに銅を供給する補因子NspEを同定した。NspFを利用することにより、新しい生理活性の芳香族C-ニトロソ化合物を微生物で生産させることが可能になると期待される。
| 食環A2 抗生物質やその他の有用物質生産に利用可能な鍵酵素の構造・機能解析 (代表研究者:大西康夫) | |
| 東京大学発表 (2010年8月2日) 「芳香族化合物のニトロソ化を触媒する酵素」 |
|
| Nature Chemical Biology, August 1, 2010. A copper-containing oxidase catalyzes C-nitrosation in nitrosobenzamide biosynthesis. Akio Noguchi, Takeshi Kitamura, Hiroyasu Onaka, Sueharu Horinouchi & Yasuo Ohnishi. Department of Biotechnology, Graduate School of Agriculture and Life Sciences, University of Tokyo, Tokyo, Japan. |
−動物の交尾行動には、同種の異性から分泌される性フェロモンが重要な役割を果すことはよく知られています。しかしながら、哺乳類において交尾行動を促進するフェロモンの分子実体は、未だ明らかにされていませんでした。マウスにおいて性フェロモンは、主に鋤鼻器官で受容されることが示唆されています。東京大学東原教授の研究グループは、既に、性成熟したオスマウスの眼窩外涙腺に特異的に発現するペプチドESP1を発見していました。また、自由行動下のメスマウスをESP1に曝すと、鋤鼻器官の感覚神経の活性化が引き起こされたことから、ESP1は鋤鼻器官を介してはたらく性フェロモンであることが強く示唆されていました。今回、ESP1の受容体は七回膜貫通型Gタンパク質共役受容体ファミリーの中のV2Rp5であることを突き止め、ESP1の作用機構を神経回路、行動レベルで明らかにし、ESP1が性フェロモンであることを実証しました。
| 食環B1 齧歯類ペプチド性フェロモンファミリーの構造と機能の解明:ネズミの環境問題の解決に向けて (代表研究者:寺沢宏明) | |
| 東京大学発表 (2010年7月1日) 「メスマウスの交尾受け入れ性行動を促進するオスフェロモンの発見」 |
|
| ScienceNow、日本経済新聞、朝日新聞、時事通信、NHKなどで報道されました。 | |
| 著者自身の執筆による日本語のレビュー © 2010 はが紗智子・東原和成 Licensed under CC 表示 2.1 日本 |
|
| Nature, July 1, 2010. The male mouse pheromone ESP1 enhances female sexual receptive behaviour through a specific vomeronasal receptor. Sachiko Haga, Tatsuya Hattori, Toru Sato, Koji Sato, Soichiro Matsuda, Reiko Kobayakawa, Hitoshi Sakano, Yoshihiro Yoshihara, Takefumi Kikusui and Kazushige Touhara. Departmentof Applied Biological Chemistry, Graduate School of Agricultural and Life Sciences, The University of Tokyo, Tokyo 113-8657, Japan. |
−免疫細胞は体の中を絶えず動き回り、お互い相互作用しながらウイルスや細菌などの病原体から体を守っている。ひとたび病原体が体内に侵入すると樹状細胞と呼ばれるリンパ球が伝令役としてリンパ節に移動しTリンパ球に危険信号を伝える。樹状細胞によって危険を知らされたTリンパ球は直ちに病巣に移動してこれを退治する。これまで、危険を感知した樹状細胞がどのようにして速やかに、そして行き先を間違えることなく「Tリンパ球との出会いの場」であるリンパ節に移動できるのか謎であった。大阪大学の熊ノ郷淳教授らの研究グループは、二光子顕微鏡、共焦点顕微鏡などの最新のイメージング技術を駆使することによって、リンパ管(リンパ球専用の通り道)から分泌されるタンパク質セマフォリン(Sema3A)が、樹状細胞が「Tリンパ球との出会いの場」であるリンパ節へ移動するためのナビゲーター役を果たしていることを発見した。
| 医薬B4 セマフォリン及びセマフォリン受容体分子群をターゲットにした構造・機能解析と治療法開発 (代表研究者:熊ノ郷淳) | |
| 大阪大学発表 (2010年5月28日) 「リンパ球移動のナビゲーション機構の発見−最新のイメージング技術を用いた可視化によって免疫難病治療薬・がん治療薬開発のための新しい作用点が見つかる」 |
|
| NHKニュース、朝日新聞、日本経済新聞、産経新聞などで報道されました。 | |
| Nature Immunology, May 30, 2010. Semaphorins guide the entry of dendritic cells into the lymphatics by activating myosin II. Hyota Takamatsu, Noriko Takegahara, Yukinobu Nakagawa, Michio Tomura, Masahiko Taniguchi, Roland H Friedel, Helen Rayburn, Marc Tessier-Lavigne, Yutaka Yoshida, Tatsusada Okuno, Masayuki Mizui, Sujin Kang, Satoshi Nojima, Tohru Tsujimura, Yuji Nakatsuji, Ichiro Katayama, Toshihiko Toyofuku, Hitoshi Kikutani & Atsushi Kumanogoh. Department of Immunopathology, Research Institute for Microbial Diseases, Osaka University, Osaka, Japan. |
−植物の体内に病原体が侵入すると、細胞内のセンサーの役割を果たす免疫受容体の「抵抗性タンパク質」が病原体を感知し、殺菌作用がある活性酸素の産生や細胞死などさまざまな防御反応を誘導することにより、感染を阻止するメカニズムが知られている。奈良先端科学技術大学院大学の島本功教授らの研究グループは、イネが「抵抗性タンパク質」によって病原体を認識した際に、防御反応の引き金になるスイッチタンパク質(GTPase OsRac1)に結合し、活性化することを見出し、引き続いて活性酸素の産生や細胞死などの防御応答が誘導され、イネの最重要病害である「いもち病菌」に対して抵抗性を獲得することを明らかにした。この活性化機構をうまく制御することで、植物の耐病性を必要な時に与えることができ、「病気に強い植物」の開発をすることが可能となる。
| 食環B6 バイオマス植物の開発および食糧増産に役立つ植物環境応答タンパク質の構造・機能解析 (代表研究者:島本功) | |
| 奈良先端科学技術大学院大学発表 (2010年5月11日) 「最強の病原菌防御メカニズムを担うタンパク質の機能を世界で初めて発見」 |
|
| Cell Host Microbe., May 20, 2010. Activation of a Rac GTPase by the NLR Family Disease Resistance Protein Pit Plays a Critical Role in Rice Innate Immunity. Kawano Y, Akamatsu A, Hayashi K, Housen Y, Okuda J, Yao A, Nakashima A, Takahashi H, Yoshida H, Wong HL, Kawasaki T, Shimamoto K. Laboratory of Plant Molecular Genetics, Nara Institute of Science and Technology, 8916-5 Takayama, Ikoma, Nara 630-0101, Japan. |
−細菌は生育環境が悪くなると、細長いらせん状の繊維べん毛を6-8本程度生やし、スクリュー回転させて泳ぎ、良い場所を見つけ定着する。細菌内でできたばかりのべん毛タンパク質に、シャペロンと呼ばれるタンパク質が結合し、輸送前に凝集するのを防ぐとともに、輸送装置と結合して輸送の手助けを行う。シャペロンFliTは、これら機能に加え、べん毛遺伝子の主制御蛋白質FlhDCに結合してべん毛遺伝子のスイッチを切る働きを持ち、生えるべん毛の数を制御する。分子量が14,000と小さいFliTの多機能性の仕組みは謎だった。FliTの構造を解析した結果、そのC末端側のαヘリックス構造が分子スイッチとして変化することを見出した。この構造を取り除くと、FlhDCや輸送装置と強く相互作用した。これらの結果から、FliTは自身のC末端のヘリックス構造を変化させて輸送装置やFlhDCと結合する領域を隠したり露出したりすることで相互作用する相手を次々と変えて多機能性を発揮し、生えるべん毛の数をコントロールしていることが明らかになった。
| 生命A1 細菌のタンパク質分泌装置と輸送基質タンパク質群の構造・機能解析 (代表研究者:今田勝巳) | |
| 大阪大学発表 (2010年4月26日) 「細菌のべん毛の数を巧みにコントロールするしくみを解明」 |
|
| 朝日新聞などで報道されました。 | |
| Proc Natl Acad Sci USA., April 26, 2010. Structural insight into the regulatory mechanisms of interactions of the flagellar type III chaperone FliT with its binding partners. Imada K, Minamino T, Kinoshita M, Furukawa Y, Namba K. Graduate School of Frontier Biosciences, Osaka University, Suita, Osaka 565-0871, Japan. PDB ID code: 3A7M |
−ヒダントイン輸送体(Mhp1) は、細菌の細胞膜に存在し、ナトリウムイオンの濃度差のエネルギーを利用して、アミノ酸前駆体であるヒダントイン誘導体の取り込みを媒介する。京都大学の岩田想先生のグループは、既にMhp1が細胞外から物質を受け取る状態の結晶構造(外向き構造)と、物質を抱え込んだ状態の結晶構造(閉じた構造)の解析に成功していた。今回、さらに細胞内へ物質を運び終えた状態のMhp1の結晶構造(内向き構造)を解析することに成功した。そして、この3種の結晶構造を詳細に分析するとともに、分子動力学計算を用いて、Mhp1が細胞外から物質を受け取り細胞内へ運び終えるまで、どのように構造を変化するかを明らかにした。
| 生命B4 創薬に繋がる輸送体膜蛋白質の構造、機能の解明 (代表研究者:岩田想) | |
| JST、京都大学共同発表 (2010年4月23日) 「細胞膜たんぱく質が物質を細胞内へ運ぶ仕組みを分子レベルで解明」 News Release from U. Leeds |
|
| Science, April 23, 2010. Molecular Basis of Alternating Access Membrane Transport by the Sodium-Hydantoin Transporter Mhp1. Tatsuro Shimamura, Simone Weyand, Oliver Beckstein, Nicholas G. Rutherford, Jonathan M. Hadden, David Sharples, Mark S. P. Sansom, So Iwata, Peter J. F. Henderson, and Alexander D. Cameron. Department of Cell Biology, Graduate School of Medicine, Kyoto University, Yoshida-Konoe-cho, Sakyo-Ku, Kyoto 606-8501, Japan PDB ID code: 2X79 |
−兵庫県立大学の吉川信也先生のグループは、大型放射光施設スプリング8を利用して、ウシ心筋の細胞小器官ミトコンドリアのチトクロム酸化酵素(呼吸酵素)の活性中心の構造を精密に決定した。呼吸を阻害するCO、NO、シアンイオンの効果を詳しく調べ、呼吸によって酸素が還元されて水になるときに使用される電子の伝達経路が3種類存在することで、活性酸素種の発生を作らずに、完全な還元を達成する仕組みを解明した。また、エネルギーを生み出すための水素イオンを逆流させない仕組みも明らかにした。
| 生命B3 ミトコンドリア呼吸の作用機序の全容の解明を目指す高分解能立体構造解析と機能解析(代表研究者:吉川信也) | |
| 兵庫県立大学発表 (2010年4月13日) 「生きるためのエネルギーを取り出すチトクロム酸化酵素(呼吸酵素)の仕組みの解明」 |
|
| 朝日新聞、毎日新聞、産経新聞などで報道されました。 | |
| Proc Natl Acad Sci USA, April 12, 2010. Bovine cytochrome c oxidase structures enable O2 reduction with minimization of reactive oxygens and provide a proton-pumping gate. Muramoto K, Ohta K, Shinzawa-Itoh K, Kanda K, Taniguchi M, Nabekura H, Yamashita E, Tsukihara T, Yoshikawa S. Department of Life Science, University of Hyogo, 3-2-1 Kouto, Kamigohri, Akoh, Hyogo 678-1297, Japan PDB ID code: 3AG1, 3AG2, 3AG3, 3AG4 |
−大阪大学の石井健先生の研究グループは、3種類のインフルエンザワクチン(弱毒化生ワクチン、不活化全粒子ワクチン、不活化スプリットワクチン)につき、免疫細胞の3種類のセンサー受容体(TLR7、IPS-1、ASC)をそれぞれ欠損したマウスを用いて、その効果を比較しました。その結果、生ワクチン、不活化全粒子ワクチンにはTLR7を特異的に活性化する内因性のアジュバント(免疫賦活剤)成分があることを、その一方で、スプリットワクチンでは自然免疫の活性化がほとんど見られず、効果も低いことを解明した。さらに、不活化全粒子ワクチンでは形質細胞様樹状細胞がTLR7を多く有しており、抗ウイルス作用を持つI型インターフェロンを産生することによってワクチンの効果が誘導されていることも明らかにした。
| 医薬A1 自然免疫システムにおける病原体認識に関わる分子群の構造解析 (代表研究者:石井健) | |
| 大阪大学発表 (2010年4月4日) 「インフルエンザワクチンの作用メカニズムを解明」 |
|
| Business Week、日本経済新聞、産経新聞などで報道されました。 | |
| Science Translational Medicine, March 31, 2010. Plasmacytoid Dendritic Cells Delineate Immunogenicity of Influenza Vaccine Subtypes Shohei Koyama, Taiki Aoshi, Takeshi Tanimoto, Yutaro Kumagai, Kouji Kobiyama, Takahiro Tougan, Kazuo Sakurai, Cevayir Coban, Toshihiro Horii, Shizuo Akira, and Ken J. Ishii. Laboratory of Host Defense, WPI Immunology Frontier Research Center, Osaka University, Suita, Osaka 565-0871, Japan. |
−東京大学の門脇孝教授の研究グループは、抗糖尿病、抗メタボリックシンドローム作用を有する脂肪細胞由来の善玉ホルモンであるアディポネクチンに新しい作用を発見しました。肥満に伴ってミトコンドリアの量や機能が低下すると、メタボリックシンドロームや糖尿病の原因になることが知られています。本研究では、アディポネクチンがその1 型受容体を介し、筋肉においてミトコンドリアの量と機能を改善させることにより、代謝と運動持久力を高め、運動した場合と同様の効果をもたらすことを見出しました。この結果から、アディポネクチンの1 型受容体の活性化薬が、運動模倣薬(運動した時と同じような効果をもたらす薬)となることが示唆されます。
| 医薬A6 メタボリックシンドローム・糖尿病の鍵分子アディポネクチン受容体AdipoR/AMPK/ACCタンパク群の構造解析とそれに基づく機能解明及び治療法開発 (代表研究者:門脇孝) |
|
| 東京大学発表 (2010年3月31日) 「アディポネクチンが筋肉内で運動と同様の効果をもたらす可能性を発見−アディポネクチンの1 型受容体の活性化薬が、メタボリックシンドロームや糖尿病の治療薬となることが期待」 |
|
| 毎日新聞 (2010年4月1日)などで報道されました。 | |
| Nature. 2010 Mar 31. [Epub ahead of print] Adiponectin and AdipoR1 regulate PGC-1α and mitochondria by Ca2+ and AMPK/SIRT1 Masato Iwabu, Toshimasa Yamauchi, Miki Okada-Iwabu, Koji Sato, Tatsuro Nakagawa, Masaaki Funata, Mamiko Yamaguchi, Shigeyuki Namiki, Ryo Nakayama, Mitsuhisa Tabata, Hitomi Ogata, Naoto Kubota, Iseki Takamoto, Yukiko K. Hayashi, Naoko Yamauchi, Hironori Waki, Masashi Fukayama, Ichizo Nishino, Kumpei Tokuyama, Kohjiro Ueki, Yuichi Oike, Satoshi Ishii, Kenzo Hirose, Takao Shimizu, Kazushige Touhara & Takashi Kadowaki. Department of Diabetes and Metabolic Diseases, Graduate School of Medicine, The University of Tokyo, Tokyo 113-8657, Japan. |
−病原菌の感染を、植物は受容体を介して認識し、様々な抵抗性反応(植物自然免疫反応)を誘導する。この反応を引起こすための病原菌認識受容体のひとつにレセプターキナーゼ(受容体リン酸化酵素)がある。奈良先端大島本功教授のグループは、キチン糖を認識するイネのレセプターキナーゼ型免疫受容体CERK1が、細胞内でタンパク質を合成する小器官小胞体において成熟し、細胞膜へと効率よく移行して防御反応を行うことが重要であることを見出した。さらに、受容体の成熟と細胞内輸送には、タンパク質の形を整える複数の細胞質シャペロンHop/Sti、HSP90の存在が不可欠であることも突き止めた。イネの病害であるいもち病や白葉枯病に対する耐病性育種への応用が期待される。
| 食環B6 バイオマス植物の開発および食糧増産に役立つ植物環境応答タンパク質の構造・機能解析 (代表研究者:島本功) | |
| 奈良先端大発表 (2010年3月12日) 「病原菌に対抗する植物の免疫受容体形成の仕組みを世界で初めて解明−食糧増産やバイオ燃料の開発に役立つ病気に強い植物の育成に期待」 |
|
| Cell Host Microbe. 2010 Mar 18;7(3):185-96. The Hop/Sti1-Hsp90 chaperone complex facilitates the maturation and transport of a PAMP receptor in rice innate immunity. Chen L, Hamada S, Fujiwara M, Zhu T, Thao NP, Wong HL, Krishna P, Ueda T, Kaku H, Shibuya N, Kawasaki T, himamoto K. Laboratory of Plant Molecular Genetics, Nara Institute of Science and Technology, Takayama, Ikoma, Japan. |
東京都臨床医学総合研究所/田中啓二先生グループと東北大学/山本雅之先生グループとの共同研究
−都臨床研の田中啓二先生の研究グループと東北大学の山本雅之教授の研究グループは共同で、がん細胞などで確認される細胞内凝集体が酸化ストレスに対する生体防御システムを活性化する仕組みの解明に成功しました。細胞内凝集体の構成成分であるp62タンパク質が、細胞の酸化ストレスを感知するタンパク質Keap1に相互作用し、抗酸化たんぱく質群の遺伝子発現が誘導されるというストレス防御システムを見出しました。肝細胞がんなどではこのシステムを恒常的に活性化させ、自身を酸化ストレスから守るという生存戦略がとられていると考えられます。従って、p62タンパク質の発現を制御する化合物が新しい抗がん剤の創薬候補になることが期待されます。
| 生命A2 巨大で複雑なタンパク分解装置の動態と作動機構 (代表研究者:田中啓二) 生命B1 発癌性物質や酸化ストレスに応答する生体防御系センサーの構造基盤 (代表研究者:山本雅之) |
|
| JST‐東京都医学研究機構‐東北大学共同発表 (2010年2月22日) 「細胞内にたんぱく質が異常蓄積することで酸化ストレスからの防御システムが活性化される仕組みを解明−がん細胞が獲得した生存戦略の解明にも迫る成果」 |
|
| 毎日新聞 (2010年2月22日)、河北新報 (2010年2月22日)などで報道されました。 | |
| Nat Cell Biol. 2010 Feb 21. [Epub ahead of print] The selective autophagy substrate p62 activates the stress responsive transcription factor Nrf2 through inactivation of Keap1. Komatsu M, Kurokawa H, Waguri S, Taguchi K, Kobayashi A, Ichimura Y, Sou YS, Ueno I, Sakamoto A, Tong KI, Kim M, Nishito Y, Iemura S, Natsume T, Ueno T, Kominami E, Motobayashi H, Tanaka K, Yamamoto M. Laboratory of Frontier Science, Tokyo Metropolitan Institute of Medical Science, Bunkyo-ku, Tokyo 113-8613, Japan and Department of Medical Biochemistry, Tohoku University Graduate School of Medicine, 2-1 Seinyo-cho, Aoba-ku, Sendai 980-8575, Japan. PDB ID code 3ADE |
−東北大学の山本雅之教授、黒河博文講師らの研究グループは、産業技術総合研究所の佐藤主税研究グループ長らと共同で、酸化ストレスを感知するセンサータンパク質Keap1 が2つの大きな球体(房)を有する枝分かれした幹様の二量体構造をとっており、その二つの房が転写因子Nrf2を2か所で繋ぎ止めていることを解明しました。この成果は、生体防御機構の分子レベルの理解を進め、がんや生活習慣病の予防や新たな治療法の開拓へとつながるものと期待されます。
| 生命B1 発癌性物質や酸化ストレスに応答する生体防御系センサーの構造基盤 | |
| 東北大発表 (2010年1月19日) 「生体の酸化ストレスセンサーの形を解明−生体防御機構の理解から生活習慣病の予防と治療へ」 |
|
| 日刊工業新聞(2010年1月19日)、日経産業新聞(2010年1月25日)、河北新報 (2010年2月18日) などで報道されました。 | |
| Proc Natl Acad Sci USA. 2010 Jan 27. [Epub ahead of print] Keap1 is a forked-stem dimer structure with two large spheres enclosing the intervening, double glycinerepeat, and C-terminal domains. Ogura T, Tong KI, Mio K, Maruyama Y, Kurokawa H, Sato C, Yamamoto M. Department of Medical Biochemistry, Tohoku University Graduate School of Medicine, 2-1 Seinyo-cho, Aoba-ku, Sendai 980-8575, Japan. |
−タンパク質は、一定の役割を終えると、また働くことができなくなると分解されます。不要タンパク質は、分解の目印としてユビキチンというタンパク質が多数付加されて分解されることが知られています。しかしどのようにして不要タンパク質に多数のユビキチンを効率的に結合するのかは不明でした。研究グループは、ユビキチンを結合する酵素(E2)の構造を解析し、沢山のE2 がユビキチンを介して、あたかも次々と肩車をしているかのようなかたちで集合していることを突き止めました。集合体を形作ることにより、酵素は分解標的となるタンパク質上の様々な場所に手をとどかせて効率的に目印をつけることができると考えられます。
| 生命A2 巨大で複雑なタンパク分解装置の動態と作動機構 (代表研究者:田中啓二) | |
| 分子科学研究所発表 (2010年1月18日) 「細胞の中の不要なタンパク質に目印をつける仕組みを解明」 |
|
| Structure. 2010 Jan 13;18(1):138-47. Crystal structure of UbcH5b - ubiquitin intermediate: insight into the formation of the self-assembled E2 - Ub conjugates. Sakata E, Satoh T, Yamamoto S, Yamaguchi Y, Yagi-Utsumi M, Kurimoto E, Tanaka K, Wakatsuki S, Kato K. Department of Structural Biology and Biomolecular Engineering, Graduate School of Pharmaceutical Sciences, Nagoya City University, 3-1 Tanabe-dori, Mizuho-ku, Nagoya 467-8603, Japan. PDB ID code 3A33 |
−理研放射光科学総合研究センター 基盤研究部 山本雅貴部長らのグループは、大型放射光施設SPring-8で、タンパク質結晶構造解析専用ビームラインとして世界最高精度である1マイクロメートルという超高輝度マイクロビームの形成に世界で初めて成功しました。2010年度より世界初の1マイクロメートル集光ビームを利用したタンパク質微小結晶構造解析ビームラインとしてユーザ利用を開始します。これまで解析できなかった10マイクロメートルサイズの高難度タンパク質の結晶構造解析が大きく進展することが期待できます。
| 解析C1 高難度タンパク質をターゲットとした放射光X線結晶構造解析技術の開発 | |
| 理化学研究所発表 (2009年11月27日) 「世界初・タンパク質の微小結晶を照らす夢の光が誕生−タンパク質結晶構造解析専用ビームラインで世界初の1マイクロメートルのビームを実現」 |
−東京大学の田之倉優教授、篠崎和子教授らのグループは、植物の成長や耐乾燥性、耐塩性などの制御に働く重要な植物ホルモンであるアブシジン酸(ABA)とその細胞内受容体の立体構造を決定し、植物細胞内においてアブシジン酸シグナルが伝達する機構を解明しました。今回の成果により、アブシジン酸の作用を人為的に制御する基盤ができ、将来的には、干ばつ、塩害などの劣悪環境に耐える作物の開発への応用が期待できます。
| 食環A3 乾燥・高温ストレス耐性作物の開発に役立つ転写制御タンパク質の構造・機能解析 | |
| 東京大学発表 (2009年10月23日) 「植物が乾燥ストレスホルモン「アブシジン酸」に反応する仕組みを解明−分子構造に基づく合理的なストレス耐性付与技術の開発に期待」 |
|
| Nature. 2009 Oct 23. [Epub ahead of print] Structural basis of abscisic acid signalling. Miyazono KI, Miyakawa T, Sawano Y, Kubota K, Kang HJ, Asano A, Miyauchi Y, Takahashi M, Zhi Y, Fujita Y, Yoshida T, Kodaira K, Yamaguchi-Shinozaki K, Tanokura M. Department of Applied Biological Chemistry, Graduate School of Agricultural and Life Sciences, The University of Tokyo, Tokyo 113-8657, Japan PDB ID code 3JRS 3JRQ |
−タンパク質を構成する20種類のアミノ酸に対応するtRNAにアミノ酸を転移する20種類のアミノアシルtRNA合成酵素が存在し、特異的なアミノ酸とtRNAを認識し結合することで、正確な遺伝暗号の翻訳を行っている。東京大学の濡木理教授、鈴木勉教授らのグループは、リシジン合成酵素(TilS)によるtRNAIle2 前駆体の修飾・認識のメカニズムを質量分析法と結晶構造解析により詳しく調べ、タンパク質が構造を徐々に変えながら、RNAを端から順々に特異的に認識する新しいメカニズムを初めて明らかにしました。
| 生命B5 非翻訳RNAによる高次細胞機能発現機構の解明 | |
| 東京大学発表 (2009年10月22日) 「tRNAリシジン合成酵素が正確な翻訳を行う機構の構造基盤」 |
|
| Nature. 2009 Oct 22;461(7267):1144-8. Structural basis for translational fidelity ensured by transfer RNA lysidine synthetase. Nakanishi K, Bonnefond L, Kimura S, Suzuki T, Ishitani R, Nureki O. Department of Basic Medical Sciences, Institute of Medical Science, The University of Tokyo, 4-6-1 Shirokanedai, Minato-ku, Tokyo 108-8639, Japan PDB ID code 3A2K, 3HJ7 |
−植物は、日照時間や温度などの環境の変化を感知し、花を咲かせる機構を持っている。奈良先端科学技術大学院大学の島本功教授らは,イネの花成ホルモン(フロリゲン)の遺伝子Hd3aは日長が短くなっていくに伴い開花時期が訪れる短日のフロリゲンとして、一方、もう一つフロリゲン遺伝子RFT1は逆の長日のフロリゲンとして機能し、日の長さに応じて二種のフロリゲンが使い分けられていることを明らかにした。長日の環境下で行われる日本の稲作にとって重要な成果です。
| 食環B6 バイオマス植物の開発および食糧増産に役立つ植物環境応答タンパク質の構造・機能解析 | |
| 奈良先端大発表 (2009年9月25日) 「日本や中国、韓国などアジアの稲作環境ではたらくイネ第二の花咲かホルモンを世界で初めて発見−イネは栽培環境に合わせて、花咲かホルモン使い分けの仕組みを持っていた」 |
|
| Development. 2009 Oct;136(20):3443-50. Epub 2009 Sep 17. A gene network for long-day flowering activates RFT1 encoding a mobile flowering signal in rice. Komiya R, Yokoi S, Shimamoto K. Laboratory of Plant Molecular Genetics, Nara Institute of Science and Technology, Ikoma, Nara 630-0101, Japan |
−理研生命分子システム基盤研究領域横山茂之領域長らのグループは、大腸菌由来の無細胞タンパク質合成系を利用し、天然と同様に脂質二重膜に組み込んだ状態の膜タンパク質を大量に合成する新技術を開発しました。ステロイド系界面活性剤と脂質混合液を添加し、脂質二重膜上で多数回膜貫通型の膜タンパク質の活性体を大量に合成できるシステムです。多くの膜タンパク質に適用可能で、幅広い医療・産業応用が見込めます。
| 生産C1 タンパク質生産技術開発に基づく「タンパク質発現ライブラリー基盤」の構築 | |
| 理化学研究所発表 (2009年9月16日) 「無細胞タンパク質合成系を活用した膜タンパク質合成方法の開発に成功−合成が難しい膜タンパク質を、正しい形と機能を保持した活性体として大量合成」 |
|
| Protein Sci. 2009 Sep 10. [Epub ahead of print] Production of functional bacteriorhodopsin by an Escherichia coli cell-free protein synthesis system supplemented with steroid detergent and lipid. Shimono K, Goto M, Kikukawa T, Miyauchi S, Shirouzu M, Kamo N, Yokoyama S. RIKEN Systems and Structural Biology Center, Kanagawa, Japan. |
−理研生命分子システム基盤研究領域横山茂之領域長らのグループは、tRNAの成熟化にかかわる酵素「aTrm5」とtRNAとの複合体の立体構造を決定し、aTrm5は、tRNAに遺伝情報の解読を促進する修飾を導入するというこれまでに知られた機能だけでなく、 tRNAのL字型構造の完成を確認する機能を持つことを見出しました。これは、正確な遺伝情報の解読を保障するまったく新しい制御機構で、 tRNAがかかわる疾患メカニズムの解明にも貢献すると期待できます。
| 生命B5 非翻訳RNAによる高次細胞機能発現機構の解明 | |
| 理化学研究所‐東京大学共同発表 (2009年9月14日) 「遺伝情報を正しく読み解くための新規な制御機構を解明−転移RNAの正しい立体構造を保障する酵素が存在」 |
|
| Nat Struct Mol Biol. 2009 September 13. [Epub ahead of print] Tertiary structure checkpoint at anticodon loop modification in tRNA functional maturation. Goto-Ito S, Ito T, Kuratani M, Bessho Y, Yokoyama S. RIKEN Systems and Structural Biology Center, Kanagawa, Japan. PDB ID code: 2ZZM, 2ZZN |
−東京都臨床医学総合研究所先端研究センターの田中啓二所長代行らのグループは、細胞内における不要なタンパク質の分解装置「26Sプロテアソーム」の活性調節部位19S複合体の形成を助ける複数のタンパク質を発見し、それらが19S複合体完成までエスコートする新しいシャペロンであることをつきとめました。プロテアソーム阻害剤は、現在様々ながん治療薬として注目されており、今回発見された一連のタンパク質は、抗がん剤開発の新しいターゲットになることが期待されます。
| 生命A2 巨大で複雑なタンパク分解装置の動態と作動機構 | |
| (財)東京都医学研究機構発表 (2009年5月15日) 「細胞内の“たんぱく質分解装置”が形成される仕組みを解明−新たなたんぱく質を標的とした抗がん剤開発につながる発見」 |
|
| Cell. 2009 May 14. [Epub ahead of print] Multiple Proteasome-Interacting Proteins Assist the Assembly of the Yeast 19S Regulatory Particle. Saeki Y, Toh-E A, Kudo T, Kawamura H, Tanaka K. Tokyo Metropolitan Institute of Medical Science, Kamikitazawa, Setagaya, Japan. |
−東京都臨床医学総合研究所先端研究センターの田中啓二所長代行らのグループは、細胞内で不要なタンパク質を分解する際の目印となるユビキチンが、細胞内で適切な量にコントロールされる新たな仕組みを明らかにしました。Rfu1(Regulator for free ubiquitin chains 1)というタンパク質が脱ユビキチン化酵素の阻害剤として機能し、ユビキチンの恒常性を調節することを突き止めました。
| 生命A2 巨大で複雑なタンパク分解装置の動態と作動機構 | |
| (財)東京都医学研究機構発表 (2009年5月1日) 「細胞内で「ユビキチン」の量がコントロールされる仕組みを解明−神経変性疾患やがんに関連するたんぱく質の制御メカニズムの発見」 |
|
| 毎日新聞(毎日jp)などで報道されました。 | |
| Cell. 2009 May 1;137(3):549-59. An inhibitor of a deubiquitinating enzyme regulates ubiquitin homeostasis. Kimura Y, Yashiroda H, Kudo T, Koitabashi S, Murata S, Kakizuka A, Tanaka K. Tokyo Metropolitan Institute of Medical Science, Kamikitazawa, Setagaya, Japan. |
−九州大学生体防御医学研究所の福井宣規教授らは、白血球の一種・好中球が感染源に向かって動く際、2種類のリン脂質を使ってDOCK2タンパク質の細胞内での位置を制御し、細胞の形態を変化させ、効率よく運動できるようにしていることを突き止めました。好中球は自己免疫疾患やアレルギー疾患にも関わっており、今回の成果は、これら疾患の治療法開発にも役立つものと期待されます。
| 医薬A2 タンパク質構造に立脚したDOCK2シグナル伝達機構の解明と創薬研究への応用 | |
| JST・九大発表 (2009年3月27日) 「白血球の一種「好中球」が感染源に向けて動く際の基本原理を解明−炎症性疾患の治療応用に期待」 |
|
| 日経新聞などで報道されました。 | |
| Science. 2009 Mar 27. [Epub ahead of print] Sequential Regulation of DOCK2 Dynamics by Two Phospholipids during Neutrophil Chemotaxis Nishikimi A, Fukuhara H, Su W, Hongu T, Takasuga S, Mihara H, Cao Q, Sanematsu F, Kanai M, Hasegawa H, Tanaka Y, Shibasaki M, Kanaho Y, Sasaki T,. Frohman M A, and Fukui Y. Division of Immunogenetics, Department of Immunobiology and Neuroscience, Medical Institute of Bioregulation, Kyushu University, Fukuoka 812-8582, Japan |
−高エネルギー加速器研究機構の若槻壮市センター長らは、直鎖状に連結したポリユビキチンが結合した状態でのNEMO(NF-κB essential modulator)タンパク質の結晶化に成功し、その結合の仕組みを解明しました。がんや免疫不全などに関わる転写因子NF-κB(nuclear factor kappa B)の活性化には、NEMO−ポリユビキチン結合が重要な役割を担っており、今回の成果は、NF-κBの活性制御を応用した治療法開発等に寄与することが期待されます。
| 生命A6 小胞輸送を制御するタンパク質複合体の構造機能解析 | |
| 高エネ研発表 (2009年3月20日) 「らせんタンパクに目印タンパクが結合するしくみを初めて解明 - NEMOタンパク質とポリユビキチン鎖の構造解析に成功」 |
|
| Cell. 2009 Mar 20;136(6):1098-109. Specific recognition of linear ubiquitin chains by NEMO is important for NF-kappaB activation. Rahighi S, Ikeda F, Kawasaki M, Akutsu M, Suzuki N, Kato R, Kensche T, Uejima T, Bloor S, Komander D, Randow F, Wakatsuki S, Dikic I. Structural Biology Research Center, Photon Factory, Institute of Materials Structure Science, High Energy Accelerator Research Organization (KEK), Tsukuba, Ibaraki, Japan. PDB ID code 3F89, 2ZVO, and 2ZVN |
| 医薬A5 核酸およびレドックス調節パスウェイを標的とする抗卜リパノソーマ薬の開発 | |
| 東京大学発表 (2009年3月13日) 「珍しい構造を持つトリパノソーマの呼吸酵素:薬剤標的にも」 |
|
| J Biol Chem. 2009 Mar 13;284(11):7255-63. Epub 2009 Jan 2. Novel mitochondrial complex II isolated from Trypanosoma cruzi is composed of 12 peptides including a heterodimeric Ip subunit. Morales J, Mogi T, Mineki S, Takashima E, Mineki R, Hirawake H, Sakamoto K, Omura S, Kita K. Department of Biomedical Chemistry, Graduate School of Medicine, the University of Tokyo, Hongo, Bunkyo-ku, Tokyo, Japan. |
−理研生命分子システム基盤研究領域の横山茂之領域長のチームが、大腸菌を使って人工アミノ酸をタンパク質に導入する新規技術を確立し、X線結晶構造解析を容易にするシステムの開発に成功しました。このシステムにより、高度な手法と設備を要求されるX線結晶構造解析法が、より身近な研究手法となるものと期待されます。
| 生産C1 タンパク質生産技術開発に基づく「タンパク質発現ライブラリー基盤」の構築 | |
| 理研発表 (2009年3月11日) 「タンパク質の立体構造の解明を加速する新規技術の開発に成功- 大腸菌でヨード原子を含む人工アミノ酸をタンパク質に組み込むシステムを開発」 |
|
| Structure 2009 Mar 11;17(3):335-344 Genetic Encoding of 3-Iodo-l-Tyrosine in Escherichia coli for Single-Wavelength Anomalous Dispersion Phasing in Protein Crystallography Sakamoto K, Murayama K, Oki K, Iraha F, Kato-Murayama M, Takahashi M, Ohtake K, Kobayashi T, Kuramitsu S , Shirouzu M, Yokoyama S RIKEN Systems and Structural Biology Center, 1-7-22 Suehiro-cho, Tsurumi, Yokohama 230-0045, Japan PDB ID code 2Z0Z, 2Z10, 2Z11, 2ZXV, and 2ZP1 |
−奈良先端科学技術大学院大学の島本功教授らが、イネの収穫期を決める開花時期調節の仕組みを突き止めました。花成ホルモン(フロリゲン)の生産量が多ければ早く咲くこと、さらにフロリゲンの量の差異は、主にHd1遺伝子の変異に起因することを見出しました。多様な品種から同定された「変異型Hd1遺伝子」を活用し、開花時期調節が可能になることが期待されます。
| 食環B6 バイオマス植物の開発および食糧増産に役立つ植物環境応答タンパク質の構造・機能解析 | |
| 奈良先端大発表 (2009年2月24日) 「世界初!イネ品種の収穫時期を調節するメカニズムを解明〜花咲かホルモンの量が関係 品質向上、増産に期待〜イネの進化の解明に手がかり」 |
|
| 朝日新聞(asahi.com)、産経新聞(産経デジタル)、日経新聞などで報道されました。 | |
| Proc Natl Acad Sci U S A. 2009 Feb 25. [Epub ahead of print] Variations in Hd1 proteins, Hd3a promoters, and Ehd1 expression levels contribute to diversity of flowering time in cultivated rice. Takahashi Y, Teshima KM, Yokoi S, Innan H, and Shimamoto K. Laboratory of Plant Molecular Genetics, Nara Institute of Science and Technology, Ikoma, Nara 630-0101, Japan PMID: 19246394 |
−東京大学大学院新領域創成科学研究科の上田卓也教授らのグループが、大腸菌のタンパク質全種類(約4,000種類)を試験管内タンパク質合成系PUREシステムで合成し、凝集しやすさを網羅的に解析して、タンパク質は凝集しやすい集団と凝集しにくい集団に大別できることなど、これまで知られていなかったタンパク質の物性の一面を解明しました。
| 生産C1 タンパク質生産技術開発に基づく「タンパク質発現ライブラリー基盤」の構築 | |
| 東大発表 (2009年2月23日) 「大腸菌全タンパク質の凝集解析によってタンパク質の知られざる性質を解明」 |
|
| 日経バイオテクノロジージャパン オンライン版(2月24日)に掲載されました。 | |
| Proc Natl Acad Sci U S A. 2009 Feb 27. [Epub ahead of print] Bimodal protein solubility distribution revealed by an aggregation analysis of the entire ensemble of Escherichia coli proteins. Niwa T, Ying BW, Saito K, Jin W, Takada S, Ueda T, Taguchi H. Department of Medical Genome Sciences, Graduate School of Frontier Sciences, University of Tokyo, Kashiwa, Chiba 277-8562, Japan PMID: 19251648 |
−筑波大学先端学際領域研究センターの柳澤純教授の研究チームは、CHIPと呼ばれるタンパク質が乳がんの増殖と転移を抑制する重要な因子であることを発見しました。CHIPのタンパク質量や、活性を上昇させるような技術の開発は、乳がん転移を防ぎ死亡率を減少させるような画期的治療法につながるものと期待されます。
| 医薬B2 核内レセプターの新規機能解析と構造情報に基づいた線維化疾患治療法の開発 | |
| 筑波大発表 (2009年2月9日) 「乳がんの増殖と転移を抑制する鍵タンパク質を発見 −乳がんをはじめとするがん転移抑制への新規治療法に道」 |
|
| 読売新聞(2月9日夕刊)、毎日新聞(2月10日朝刊)、ロイター(2月9日)、ecancermedicalscienceなどで報道されました。 | |
| Nat Cell Biol. 2009 Feb 8. [Epub ahead of print] The ubiquitin ligase CHIP acts as an upstream regulator of oncogenic pathways. Kajiro M, Hirota R, Nakajima Y, Kawanowa K, So-Ma K, Ito I, Yamaguchi Y, Ohie SH, Kobayashi Y, Seino Y, Kawano M, Kawabe YI, Takei H, Hayashi SI, Kurosumi M, Murayama A, Kimura K, Yanagisawa J. Graduate School of Life and Environmental Sciences, University of Tsukuba, Tsukuba Science City, Ibaraki 305-8572, Japan. PMID: 19198599 |
| 生命B5 非翻訳RNAによる高次細胞機能発現機構の解明 | |
| JST, 東大発表 (2009年1月1日) 「ピロリジルtRNA合成における翻訳の直交性の分子構造基盤」 |
|
| Nature. 2009 Feb 26;457(7233):1163-7. Epub 2008 Dec 31. Pyrrolysyl-tRNA synthetase-tRNA(Pyl) structure reveals the molecular basis of orthogonality. Nozawa K, O'Donoghue P, Gundllapalli S, Araiso Y, Ishitani R, Umehara T, Soll D, Nureki O. Department of Basic Medical Sciences, Institute of Medical Science, The University of Tokyo, 4-6-1 Shirokanedai, Minato-ku, Tokyo 108-8639, Japan PMID: 19118381 PDB ID code 2ZNJ, 2ZNI |
−名古屋大学生物機能開発利用研究センター・松岡信教授と京都大学薬学研究科・加藤博章教授らのグループは、植物の生長を制御する植物ホルモン、ジベレリンの受容体GID1の立体構造を決定し、受容体によるジベレリンの分子認識の仕組みと受容体の分子進化の過程を明らかにしました。
| 食環A4 環境ストレス耐性作物の開発に役立つ転写制御タンパク質の構造・機能解析 | |
| 名大、京大、理研共同発表 (2008年11月27日) 「ジベレリン受容体の構造が明らかに −植物の自在な生長調節を可能にする「第2の緑の革命」の起爆剤」 |
|
| 朝日新聞(11月27日 32面)、日刊工業新聞(11月27日 34面)および読売新聞(11月27日 2面)に掲載されました。また米国化学会会員誌Chemical & Engineering News 12月1日号のNews of the Week欄で紹介されました。 | |
| Nature. 2008 Nov 27;456 (7221)::520-523. Structural basis for gibberellin recognition by its receptor GID1 Shimada A, Ueguchi-Tanaka M, Nakatsu T, Nakajima M, Naoe Y, Ohmiya H, Kato H, Matsuoka M. Bioscience and Biotechnology Center, Nagoya University, Nagoya, Aichi 464-8601, Japan. PMID: 19037316 [PubMed - in process] PDB ID code 3EBL and 3ED1 |
| 生命B5 非翻訳RNAによる高次細胞機能発現機構の解明 | |
| 東大発表 (2008年10月16日) 「タンパク質を膜透過させる装置の構造変化の解明」 |
|
| Nature. 2008 Oct 16;455(7215):988-91. Conformational transition of Sec machinery inferred from bacterial SecYE structures. Tsukazaki T, Mori H, Fukai S, Ishitani R, Mori T, Dohmae N, Perederina A, Sugita Y, Vassylyev DG, Ito K, Nureki O. Department of Basic Medical Sciences, Institute of Medical Science, The University of Tokyo, 4-6-1 Shirokanedai, Minato-ku, Tokyo 108-8639, Japan PMID: 18923527 PDB ID code 2ZJS, 2ZQP |
| 生産C1 タンパク質生産技術開発に基づく「タンパク質発現ライブラリー基盤」の構築 | |
| 理研−東大共同発表 (2008年8月19日) 「タンパク質に人工アミノ酸を組み込む融合酵素の開発に初めて成功 - アミノ酸を正しく識別する「校正」機能を持つチロシルtRNA合成酵素を開発 - |
|
| 日経新聞(8月20日)、日経産業新聞(8月20日)に掲載されました。 | |
| Proc Natl Acad Sci U S A. 2008 Sep 9;105(36):13298-303. Epub 2008 Sep 2. Transplantation of a tyrosine editing domain into a tyrosyl-tRNA synthetase variant enhances its specificity for a tyrosine analog. Oki K, Sakamoto K, Kobayashi T, Sasaki HM, Yokoyama S. Department of Biophysics and Biochemistry, Graduate School of Science, University of Tokyo, 7-3-1 Hongo, Bunkyo-ku, Tokyo 113-0033, Japan. PMID: 18765802 [PubMed - in process] |
−横浜市立大学医学研究科・五嶋良郎教授らのグループは、セマフォリン3A という分子が、画期的な薬理作用により、アトピー性皮膚炎をはじめとする難治性皮膚疾患の新規治療薬となる可能性があることを発見しました。
| 医薬B4 セマフォリン及びセマフォリン受容体分子群をターゲットにした構造・機能解析と治療法開発 | |
| 横浜市立大発表 (2008年7月22日) 「五嶋良郎教授(分子薬理神経生物学)らのグループの研究がJournal of Investigative Dermatologyに掲載」 |
|
| 毎日新聞(7月22日)に掲載されました; 「かゆみ抑制物質:横浜市立大の研究グループが発見 アトピー治療薬に期待」 | |
| J Invest Dermatol. 2008 Jul 10. [Epub ahead of print] Semaphorin3A Alleviates Skin Lesions and Scratching Behavior in NC/Nga Mice, an Atopic Dermatitis Model. Yamaguchi J, Nakamura F, Aihara M, Yamashita N, Usui H, Hida T, Takei K, Nagashima Y, Ikezawa Z, Goshima Y. Department of Molecular Pharmacology and Neurobiology, Yokohama City University Graduate School of Medicine, Yokohama, Japan. PMID: 18615113 [PubMed - as supplied by publisher] |
| 生命B4 創薬に繋がるV-ATPaseの構造、機能の解明制御 | |
| JST−理研−京大共同発表 (2008年6月17日) 「イオン輸送性ATPaseの輸送のメカニズムの一端を解明」 |
|
| Proc Natl Acad Sci U S A. 2008 Jun 24;105(25):8607-12. Epub 2008 Jun 16. Ion binding and selectivity of the rotor ring of the Na+-transporting V-ATPase. Murata T, Yamato I, Kakinuma Y, Shirouzu M, Walker JE, Yokoyama S, Iwata S. Department of Cell Biology, Faculty of Medicine, Kyoto University, Yoshidakonoe-cho, Sakyo-ku, Kyoto 606-8501, Japan PMID: 18559856 [PubMed - indexed for MEDLINE .] PMCID: PMC2438407 PDB ID code 2CYD |
−京都大学薬学研究科・松崎勝巳教授らのグループは、生きている細胞で、薬物受容体などの膜タンパク質を特異的に蛍光標識する方法として、タンパク質よりも小さい「ペプチド」間の強固な結合を利用する方法を開発しました。
| 制御C1 化合物ライブラリーの基盤構築とタンパク質制御技術の開発 | |
| 京大発表 (2008年6月13日) 「お好みの蛍光色素で薬物受容体を瞬時に標識:創薬研究への応用」 |
|
| 京都新聞(6月14日 31面)、産経新聞(6月14日 22面)、日刊工業新聞(6月16日 18面) および日経産業新聞(6月16日 10面)に掲載されました。 | |
| ACS Chem Biol. 2008 Jun 20;3(6):341-5. Coiled-coil tag--probe system for quick labeling of membrane receptors in living cell. Yano Y, Yano A, Oishi S, Sugimoto Y, Tsujimoto G, Fujii N, Matsuzaki K. PMID: 18533657 |
阪大、理研共同(2010年3月15日)
細菌べん毛のミクロのプロペラが形態をスイッチするナノ機構を解明
京大(2009年1月5日)
ペルオキシソームにおけるタンパク質輸送因子Pex14pの分子構造を解明
理研、高エネ研、東大、東北大、群馬大(2008年10月8日)
「メラニン色素」の輸送に必須のタンパク質複合体を構造決定−
肌の美白維持や白髪抑制などの薬剤開発に期待
理研(2008年9月29日)
タンパク質分子に変異導入し、結晶の品質が改善−
結晶解析が困難なタンパク質を駆逐する、タンパク質結晶工学の確立に一歩前進
理研(2008年3月27日)
生活習慣病に関連するタンパク質複合体の結晶構造を世界で初めて決定−
脂肪を体内に蓄える仕組みを制御する酵素の働きを可視化
横浜市大、理研共同(2007年10月12日)
細胞質から核内へのタンパク質輸送−
核内輸送受容体の構造解析で輸送メカニズムを解明
京大(2007年7月6日)
水素を発生させる酵素を作り上げるタンパク質群の立体構造の解明
理研、東大、JST共同(2007年5月19日)
サイト内検索




